完成率怎么算

完成率计算公式
图片尺寸920x1303
不同情况下利润达成率计算方法
图片尺寸687x428
完成率的计算 完成率就是实际完成数值占计划目标完成数值的百分比,是
图片尺寸496x702
excel求累计达成率
图片尺寸292x267
当计划是负数时,完成率怎么算 通用公式为:1 (a-b)/abs(b),a为实际值
图片尺寸496x702
完成率怎么算
图片尺寸700x400
当计划是负数时,完成率怎么算 通用公式为:1 (a-b)/abs(b),a为实际值
图片尺寸496x702
完成率合格率统计表
图片尺寸774x1017
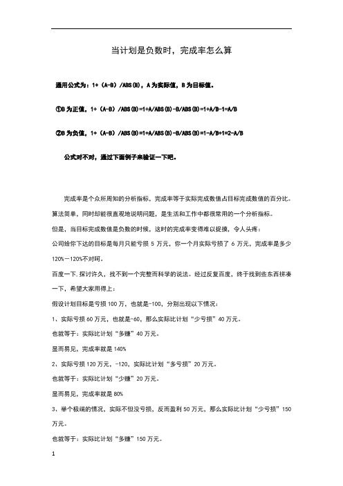
当计划是负数时,完成率怎么算 完成率是个众所周知的分析指标,完成率
图片尺寸496x702
完成率excel怎么算
图片尺寸400x300
不同情况下利润达成率计算方法
图片尺寸920x1303
完成率百分比怎么算月任务完成率计算公式
图片尺寸474x244
青年大学习|统计学院青年大学习第四期完成率公示
图片尺寸802x1272
如何在excel里设置完成率公式
图片尺寸500x442
excel表格里怎么计算完成率?
图片尺寸445x369
excel表中怎样用函数公式实现完成率在100%及以上个人超额 总和,如下
图片尺寸727x494
考核指标为负数时达成率怎么计算
图片尺寸1292x538
excel 如何计算百分比的完成率,达成率,合格率,如图
图片尺寸559x516
实际完成2.83%.达成率是多少,求公式?
图片尺寸550x472
完成率如何计算看似简单的excel完成率公式
图片尺寸438x249