完整中国神话体系

中国远古神话体系 混沌时期——盘古大神——有巢氏,燧人氏,伏羲氏
图片尺寸1005x1280
中国神仙体系
图片尺寸1176x1009
中国神仙渊源关系图ppt
图片尺寸1080x810
中国神话体系是怎样的?
图片尺寸554x499
中国神话关系图
图片尺寸440x952
中国道教神仙关系图
图片尺寸1139x824
你认为中国的神话体系中谁才是最高最初的那个神
图片尺寸702x526
道教神仙体系体系
图片尺寸1080x1644
中国神话 中国神话研究 中国神谱 神话体系 茅盾 北欧
图片尺寸800x800
说妖录│上古五方神中国神话体系中的五方神
图片尺寸1080x558
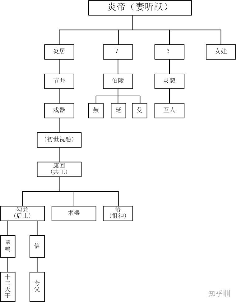
【中国古代神话关系图谱】
图片尺寸700x1515
道教神仙体系体系
图片尺寸1080x1759
道教神仙体系体系
图片尺寸1280x1898
中国神仙体系完整综述最厉害的不是鸿钧老祖也不是女娲娘娘
图片尺寸640x644
历史# #中国神话# 中国古代四大神话体系
图片尺寸1005x1280
中国神仙体系是什么
图片尺寸1358x2048
今日头条
图片尺寸1019x1184
看完姜子牙我对中国古代神话体系产生了兴趣
图片尺寸1000x4088
中国神话的体系?
图片尺寸759x972
道教神仙体系体系
图片尺寸1080x1437