宏基因组

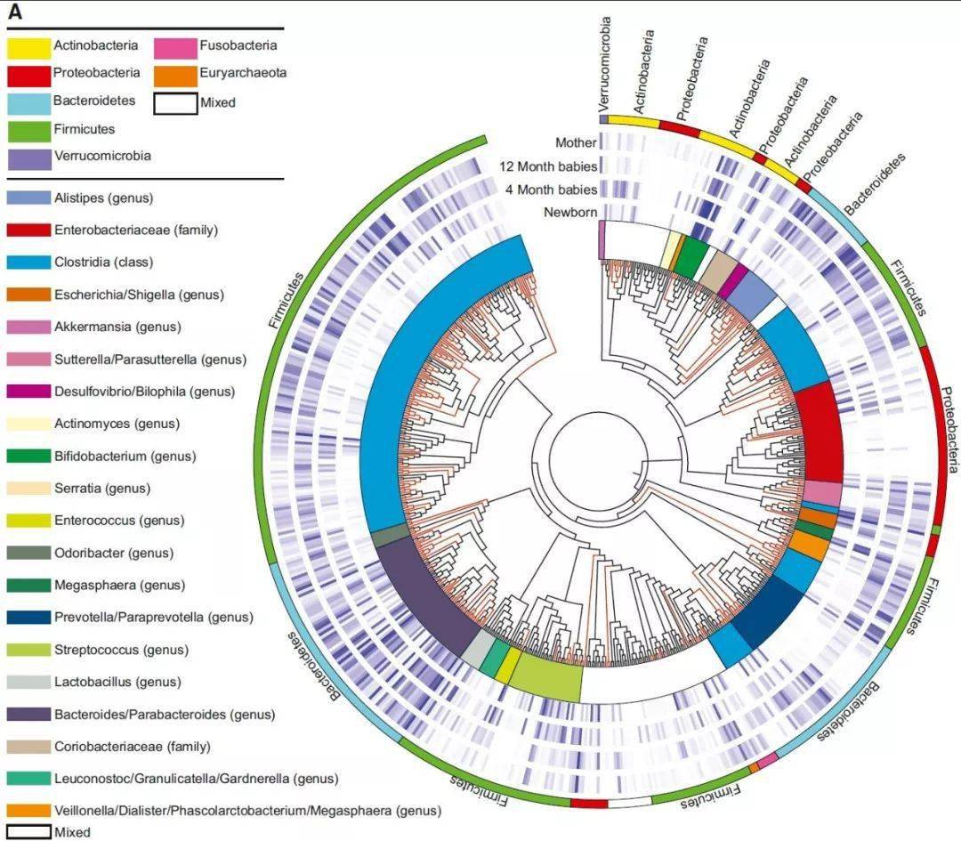
新生chm宏基因组测序揭示新生儿肠道菌群的动与静微生物专题
图片尺寸1080x945
metaphlan1宏基因组物种注释
图片尺寸2611x2611
2019微生物组宏基因组分析专题研讨会
图片尺寸1405x1123
宏基因组测序
图片尺寸865x479
宏基因组学习交流5群成立
图片尺寸1948x1960
宏基因组
图片尺寸579x395
16s测序its测序宏基因组测序
图片尺寸1080x639
挑选宏基因组样本你还可以这么做
图片尺寸855x750
技术贴宏基因组binning七进化分析基因组圈图
图片尺寸1080x613
宏基因组学
图片尺寸668x417
当宏基因组遇见宏蛋白组
图片尺寸1183x1691
宏基因组应用宏基因组学技术在生物冶金中的应用
图片尺寸640x480
宏基因组测序
图片尺寸600x600
宏基因组分析
图片尺寸1170x724
科研genes使用鸟枪宏基因组研究土壤施肥对玉米根际环境中微生物群落
图片尺寸1080x1102
有声专栏-宏基因组专业词汇讲解——001宏基因组
图片尺寸972x808
第十届食品科学国际年会-宏基因组学方法发现新的生物活性酶-冯治洋
图片尺寸1000x700
傻瓜宏基因组学之metaphian2学习笔记
图片尺寸2448x2482
r语言大会宏基因组数据分析和可视化套路总结
图片尺寸1280x720
当宏基因组遇见宏蛋白组
图片尺寸1183x1658