客户需求分析

用户需求分析——kano模型
图片尺寸1006x845
需求分析
图片尺寸771x667
客户需求分析模板
图片尺寸960x720
用户需求分析图
图片尺寸3617x3160
03 需求分析
图片尺寸926x652
只有找准客户的需求才能让成交水到渠成
图片尺寸1080x800
用户需求分析1
图片尺寸1076x515
传递过程也可能失真,所以需要对经过分析的需求进行验证,确保和客户的
图片尺寸1080x782
02-客户需求分析
图片尺寸1080x810
l分析客户需求
图片尺寸687x457
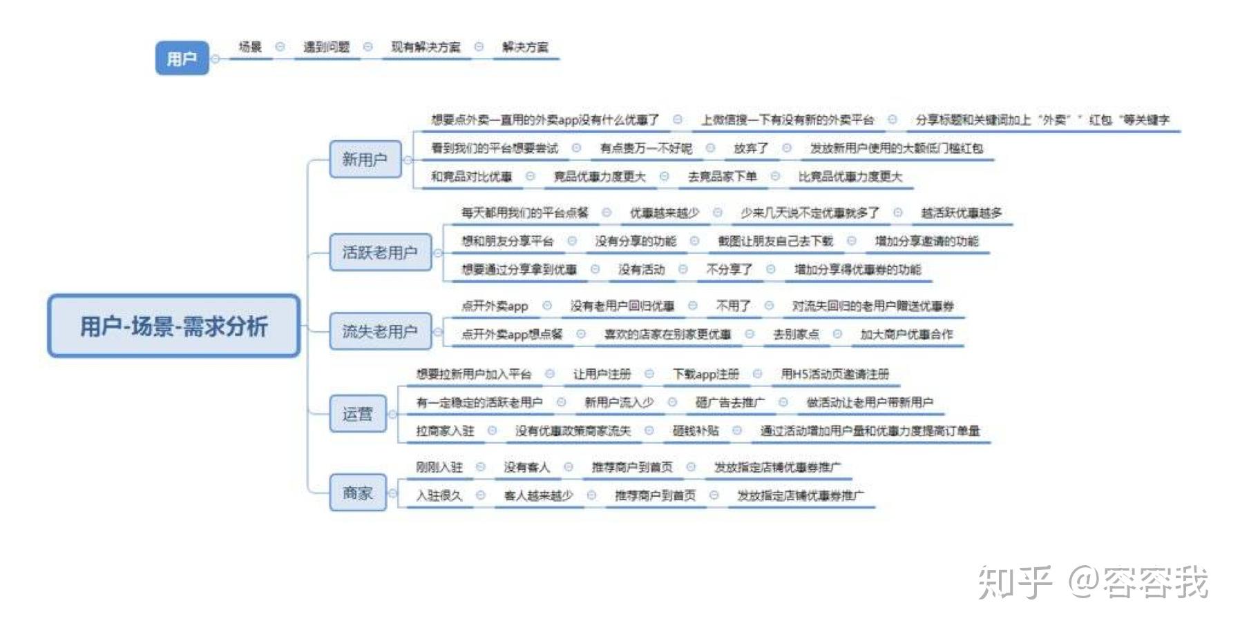
个用户需求做需求挖掘分析出产品需求:新客户第一次使用平台想要优惠
图片尺寸1795x916
运动类app设计之需求分析
图片尺寸611x865
如何从01构建智能硬件产品需求分析篇
图片尺寸1060x601
三,用户需求分析
图片尺寸1665x1547
马斯洛需求层次理论
图片尺寸954x741
1 需求功能分析需求目标分析客户关系管理系统总目标如下:对客历(包括
图片尺寸774x526
的本质就是从业务角度出发对用户进行分析,了解用户需求,寻找目标客户
图片尺寸680x613
bilibili用户需求分析报告
图片尺寸878x700
目标用户和需求分析
图片尺寸1600x1592
需求分析
图片尺寸1318x699