宣传稿格式范文图片

⑤理念宣传稿 笔记来源:也安教育原创书籍《公文格式范文集》 持续
图片尺寸2880x3840
2024年防汛工作新闻宣传稿篇
图片尺寸1240x1753
公文格式(二)一,宣传稿01 二,短评03 三,编者按05 - 抖音
图片尺寸1079x1415
申论应用文之宣传稿范本
图片尺寸920x1302
护士演讲稿 #宣讲稿范文 #医护人员 #宣 - 抖音
图片尺寸1440x2036
宣传稿格式
图片尺寸1809x2560
宣传稿件格式
图片尺寸920x1302
学校宣传稿
图片尺寸945x1123
公文写作格式之宣传稿
图片尺寸697x846
脱贫攻坚政策宣传通稿
图片尺寸920x1302
篮球比赛宣传稿
图片尺寸920x1303
运动会宣传报道稿范文_第1页
图片尺寸1991x2818
运动会宣传稿
图片尺寸920x1303
秋季运动会宣传稿
图片尺寸920x1302
运动会宣传稿
图片尺寸920x1303
关于运动会的宣传稿
图片尺寸1240x1753
校运动会宣传稿
图片尺寸920x1303
运动会班级宣传稿_第1页
图片尺寸2209x3269
竞选宣传委员的演讲稿集锦15篇
图片尺寸1275x1650
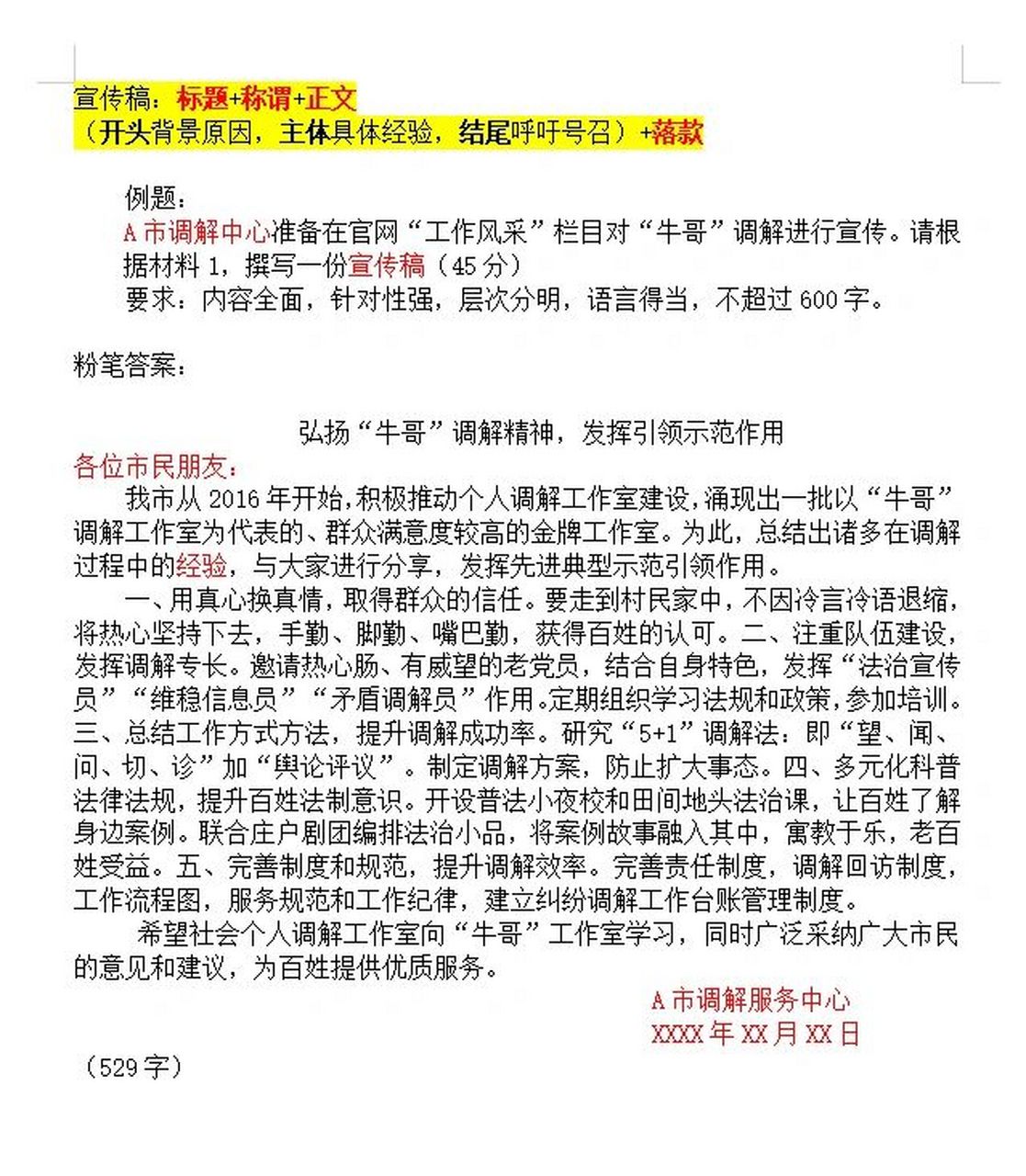
16615宣传稿:标题 称谓 正文 落款 正文:(开头背景原因,主体具体
图片尺寸1117x1280