家庭卫生思维导图

劳动导夷苄 居家感恩促成长——城北中心六街小学主题导逃
图片尺寸3690x2528
【文魁派】苏建新思维导图武林计划n0.14《大扫除》
图片尺寸3200x2400
博赞官方卓卷首届思维导图认证班学习分享no124清理家电妙招
图片尺寸4032x3024
第三阶段:演练阶段(3月27日---3月30日) 队员们利用思维导图
图片尺寸2667x2000
学前卫生学思维导图166
图片尺寸1080x1242
卫生统计思维导图
图片尺寸1920x1755
五上科学第四单元《健康生活》思维导图
图片尺寸1280x909
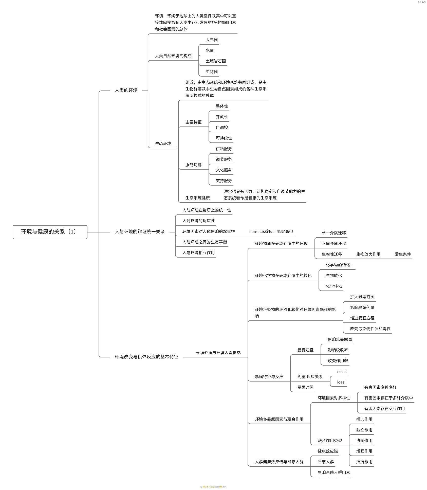
环境卫生学思维导图自用
图片尺寸1962x2314
卫生保健思维导图
图片尺寸1080x1439
学前儿童卫生保健思维导图
图片尺寸1027x844
《学前儿童卫生保健》思维导图 第一章 学前儿童生理特点及卫生保健
图片尺寸1038x1280
学前卫生保健思维导图
图片尺寸1080x1095
基础护理学思维导图10(清洁护理)
图片尺寸1920x2560
卫生统计思维导图 16615我是按照每一章节做的思维导图,每做完一
图片尺寸1418x1920
学前卫生学思维导图366
图片尺寸1080x1091
环境卫生学思维导图自用
图片尺寸1685x1933
水体卫生思维导图
图片尺寸2251x9765
学前卫生学思维导图366 第二章 幼儿膳食
图片尺寸1080x1245
《卫生保健》思维导图 第三章营养与膳食 第一节营养卫生(六大营养素)
图片尺寸1280x1706
家庭教育思维导图
图片尺寸2560x3625