尖牙卡环怎么画

卡环全搞定 卡环的顺口溜 三臂好看最广泛 孤立磨牙套个圈 回力冠短应
图片尺寸1492x1280
多图可摘局部义齿卡环的种类
图片尺寸640x480
口腔修复----各种卡环
图片尺寸1920x2560
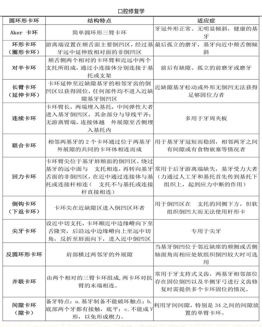
可摘局部义齿卡环的设计与应用
图片尺寸675x584
口腔修复笔记卡环篇🦄
图片尺寸1080x1439
rpa和rpi卡环组
图片尺寸1708x1280
学习打卡第7天🔥🔥 三臂卡环:外形好,固位力稳
图片尺寸1280x959
三类导线与相应的三类卡环 你是不是一提及观测线也是一头雾水?
图片尺寸961x1280
(画设计单时,应先画卡环尖,即倒凹区) 对半卡环:应用于孤立的双尖牙
图片尺寸1280x1705
口腔正畸学----卡环 1,箭头卡环 2,单臂卡环 3,邻间钩
图片尺寸960x1280
可摘局部义齿中美观卡环的设计与特点豫章臻修 中国
图片尺寸690x447
・^) 啥叫回力卡环呢,对于没怎么上过临床的小伙伴简直就是一头雾水
图片尺寸1080x1315
p>三臂卡环 牙合支托 一杆成型 br>有分段式
图片尺寸1920x1773
上,下颌尖牙
图片尺寸1135x1406
卡臂尖位于近缺隙基牙邻牙的颊侧倒凹区图7(8)尖牙卡环:适用条件:用于
图片尺寸216x211
口腔修复学|卡环的种类
图片尺寸1025x1280
口腔可摘局部义齿--汉尔思口腔课程
图片尺寸1405x881
根据卡环臂数目分类:单臂卡环,双臂卡环和三臂卡环(比较
图片尺寸960x1280
局部义齿-卡环
图片尺寸1080x810
三臂卡环钢丝很好就是有点费手
图片尺寸1080x1085