幼升小

重磅2024北京幼升小5区新政已发布
图片尺寸528x374
快讯2024年杨浦区幼升小小升初对口招生计划公布
图片尺寸1080x14990
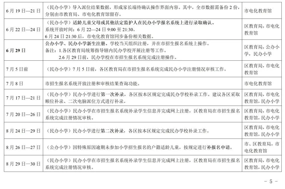
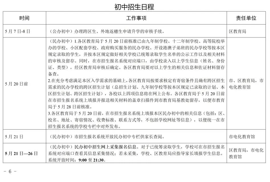
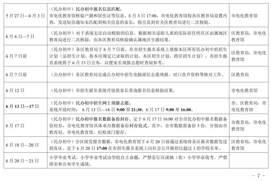
重磅2024广州幼升小小升初招生日程安排流出
图片尺寸959x638
南京幼升小开启有学校已开始家访
图片尺寸660x827
过来人告诉你丨幼升小一定要知道的事
图片尺寸771x1024
重磅2024广州幼升小小升初招生日程安排流出
图片尺寸950x632
快讯2024年杨浦区幼升小小升初对口招生计划公布
图片尺寸1080x2179
重磅2024广州幼升小小升初招生日程安排流出
图片尺寸953x632
重磅2024广州幼升小小升初招生日程安排流出
图片尺寸947x641
重磅2024北京幼升小5区新政已发布
图片尺寸450x408
幼升小西城德胜学区西师附小详细介绍及对口学区房
图片尺寸640x484
重磅2024广州幼升小小升初招生日程安排流出
图片尺寸944x630
教育咨询幼升小来源问政四川网友问政网友202404031111待回复
图片尺寸1080x1351
小升初幼升小教育咨询
图片尺寸1080x1188
通州区幼升小没有社保入学 通州幼升小社保
图片尺寸456x349
幼升小是怎么分配学校的幼升小是按户口还是按房产证
图片尺寸650x365
孩子处于幼升小阶段家长应该怎么做
图片尺寸832x986
幼升小小升初
图片尺寸1000x851
名校幼升小仅1%录取率,剩下的孩子竟输在这里!
图片尺寸1080x561
武汉幼升小
图片尺寸1200x900