张卓 36氪

36氪助理总裁张卓:科技让金融变得比以往更高效,便捷,可期
图片尺寸432x288
36氪新媒体总结了一套爆款方法论,低调好用
图片尺寸750x1942
张卓:肩负品牌/销量双任务 护卫舰07将在四季度上市
图片尺寸598x531
张卓
图片尺寸800x800
2017第十一期百度金熊掌奖—互联网内容创投领域顶级盛会
图片尺寸889x1528
鲸准产业价值峰会将与36氪ofo深交所携手200家机构串联大出行创投生态
图片尺寸640x427
本期嘉宾:张卓 (36氪助理总裁 前《人物》杂志副主编)▼本期金字节奖
图片尺寸1280x720
36 氪:小米智能驾驶团队近期调整组织架构,目标标年内交付端到端智驾.
图片尺寸690x2949
36氪b站粉丝量突破百万,商业化变现效率更高
图片尺寸800x556
36氪副总裁王坤硬核时代让用户变得更好wise2021新经济之王大会
图片尺寸1267x845
36氪研究院 | 2024年中国白酒行业数字化转型研究报告
图片尺寸1587x2244
36氪高级副总裁:努力打造科技和新商业媒体概念
图片尺寸550x366
人类离agi时代,又近了18个月-36氪
图片尺寸960x527
36氪研究院 | 2024年中国白酒行业数字化转型研究报告
图片尺寸700x990
36氪2024产业未来大会
图片尺寸690x1227
2024年中国产业出海发展研究报告|36氪研究院
图片尺寸794x1123
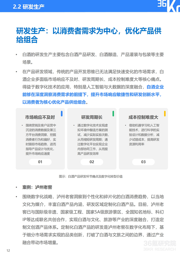
36氪:2024年中国白酒行业数字化转型研究报告
图片尺寸827x1169
36氪研究院 | 2024年具身智能产业发展研究报告
图片尺寸794x1123
36氪研究院 | 2024年具身智能产业发展研究报告
图片尺寸794x1123
36氪研究院 | 2024年中国产业出海发展研究报告
图片尺寸794x1123