心愿作文提纲怎么写

习作:心愿教案
图片尺寸793x1122
大声把美篇的内容读出来,用心去体会,然后列好作文提纲,最后进行习作
图片尺寸913x1022
六下第四单元习作《心愿》笔记 一,习作提纲要求 1.
图片尺寸988x1280
六年级第四单元作文指导——心愿,附四篇习作例文,真是精彩极了
图片尺寸640x847
作文《我的愿望》写作思路
图片尺寸1920x1080
2.选择一种适合的方式进行表达,将心愿写下来.
图片尺寸794x1123
最新部编版六年级语文下册精编习作心愿教案
图片尺寸920x1302
请点赞,收藏,关注##六年级 #下册 #作文 #我的心愿 #提
图片尺寸1080x1439
心愿的教学设计
图片尺寸920x1302
作文辅导系列四提纲篇
图片尺寸1080x1439
五下2单元作文写读后感提纲范文
图片尺寸1080x1432
作文提纲怎么写请看写作模式举例说明
图片尺寸1080x1306
五年级语文上册 1-8单元习作提纲,写作.技巧(小94木木老 - 抖音
图片尺寸1080x1439
六年级(下)第四单元习作《我的愿望》范文 写作指导77范文 #作文
图片尺寸960x1280
按照下面的思路为大纲写,500字 4 2009-10-04 祖国在我心中作文提纲
图片尺寸800x600
其它 沁园校区——作文课《我的心愿》 写美篇课堂问题回答 讲完背一
图片尺寸2000x2667
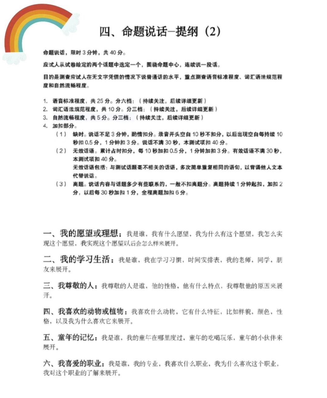
普通话命题说话30篇提纲(更新2) 1,我的愿望(或理想) 2,我的学习生活
图片尺寸1052x1280
孩子会写提纲,作文轻松完成.#作文写作技巧 #小学作文 #作 - 抖音
图片尺寸1170x895
议论文提纲拟写初探优秀作品 - 简书
图片尺寸2976x3968
列好作文提纲等于完成80%的写作!不会的同学赶快学起来
图片尺寸527x219