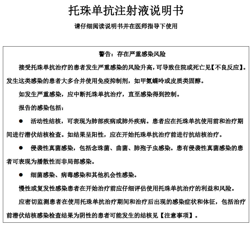
托珠单抗

世卫维持新冠紧急状态,安维泰托珠单抗可提供有效治疗方案_财经频道
图片尺寸1080x651
托珠单抗——阻断新冠肺炎"细胞因子风暴"的狙击手
图片尺寸560x460
治疗新冠重症患者的药物托珠单抗
图片尺寸640x327
其中,结核感染风险最小的是托珠单抗,也就是雅美罗:他抑制的是il-6
图片尺寸1024x482
熬过了就好了 #只有照片能记录这份珍贵 #痛而不言笑而不语 - 抖音
图片尺寸1440x1920
罗氏用于成人新冠的托珠单抗actemra获得美国fda批准
图片尺寸633x587
托珠单抗 治疗新冠病毒
图片尺寸900x600
托珠单抗注射液
图片尺寸640x306
托珠单抗治疗早期新冠肺炎随机临床失败
图片尺寸331x300
帕捷特 perjeta 帕托珠单抗
图片尺寸650x650
actemra(tocilizumab,托珠单抗)(图片来源 frontlinegenomics)
图片尺寸640x430
【雅美罗】托珠单抗注射液(雅美罗)(200mg;10ml*1瓶/盒)-日本chugaiph
图片尺寸280x300
托西珠单抗(tocilizumab)治疗covid-19患者疗效如何?
图片尺寸468x399
菲律宾托珠单抗被炒到5万-10万披索
图片尺寸750x499
英国首相鲍里斯在前天的的新闻发布会上表示:抗炎药物托珠单抗
图片尺寸634x394
搜狐医药国家药监局批准舒格利单抗注射液上市
图片尺寸1410x940
新冠疫情全球破151万美国43万中外制药日本启动iii期临床评估托珠单抗
图片尺寸586x754
临床数据提示,"托珠单抗 常规治疗"的新治疗方案很可能通过阻断炎症风
图片尺寸800x890
有望阻断新冠肺炎炎症风暴1万支托珠单抗注射液运抵武汉
图片尺寸640x480
罗氏「托珠单抗」系美国 fda 批准的首个治疗新冠重症患者的单克隆
图片尺寸874x783