按键电路单片机

单片机按键介绍
图片尺寸600x503
(转)单片机常用按键电路
图片尺寸652x438
求51单片机按键复位电路,要有图
图片尺寸839x567
单片机教程8.独立按键和矩阵按键
图片尺寸800x491
542按键扫描单片机最简洁的键盘扫描程序详解
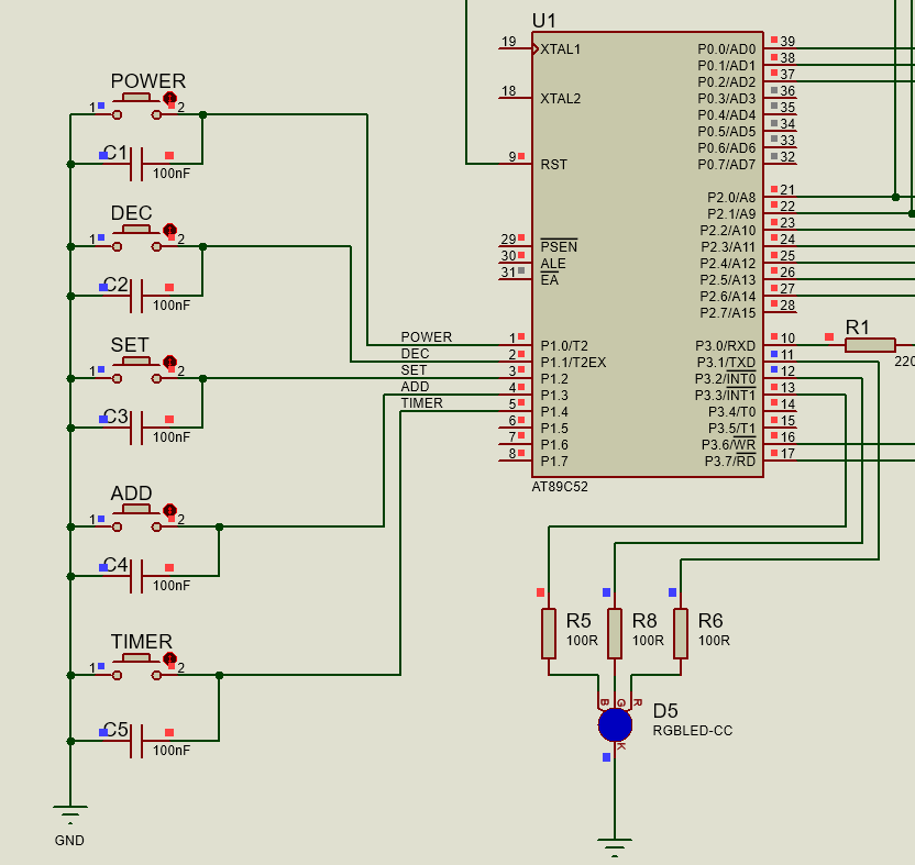
图片尺寸832x787
分享一个单按键开关机电路 - 〓电脑与单片机〓 - 矿石收音机论坛
图片尺寸874x654
单片机按键程序设计及电路设计
图片尺寸377x327
单片机单按键开关电路问题
图片尺寸735x291
51单片机独立按键
图片尺寸1198x470
普通键盘电路原理图
图片尺寸920x1303
单片机知识按键检测原理
图片尺寸640x391
单按键开关机电路2
图片尺寸540x435
高分求用8051单片机设计8按键电子琴
图片尺寸863x477
原创单片机矩阵键盘按键信息输出proteus仿真源码
图片尺寸1301x911
单片机8路抢答器按键输入电路8个独立按键转换成两行的矩阵按键
图片尺寸1304x837
很牛的键盘电路 - 单片机 - 电子工程世界-论坛
图片尺寸950x586
51单片机按键
图片尺寸690x564
单片机学习笔记————51单片机实现按住一个独立按键不松手的连续
图片尺寸860x688
基于单片机控制的时钟控制器报告范本.docx
图片尺寸1193x785
单片机按键程序设计及电路设计
图片尺寸893x369