接收预备党员大会议程

接收预备党员支部大会流程(操作图)
图片尺寸598x786
接收预备党员支部大会程序1,召开党员大会(1)实到会有表决权的党员数
图片尺寸496x702
接收预备党员支部大会流程图
图片尺寸643x875
接收新党员大会议程 一,会前准备 1,会场布置(会场正面悬挂党旗) 2
图片尺寸496x702
党支部预备党员接收和转正大会流程docx3页
图片尺寸792x1120
接收预备党员支部大会流程图
图片尺寸632x760
党员大会议程 时间:地点:主持人:参会人员:支部全体党员,预备党员
图片尺寸496x702
支部党员大会吸收预备党员主要议程与会议记录样本doc
图片尺寸800x1136
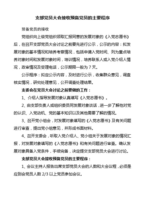
支部党员大会接收预备党员的主要程序 预备党员的接收 党组织向上级党
图片尺寸496x702
支部党员大会讨论接收预备党员流程
图片尺寸900x882
党员大会议程及日程表doc2页
图片尺寸792x1120
接收预备党员大会 一,介绍出席接收预备党员大会情况 1,支部到会情况
图片尺寸496x702
篇一党员党员代表大会议程docx
图片尺寸920x1302
附件4:党员大会议程模板 ×××党总支(直属党支部)换届选举党员大会
图片尺寸496x702
讨论接收预备党员预备党员转正支部党员大会流程图
图片尺寸1000x709
接收预备党员支部党员大会会议记录doc2页
图片尺寸792x1120
支部大会讨论接收预备党员流程
图片尺寸592x458
接收预备党员支部大会程序
图片尺寸300x424
党支部党员大会会议议程
图片尺寸1190x1682
今天的会议主要议题讨论接收这几名同志为预备党员
图片尺寸496x702