攻读

下帷攻读
图片尺寸736x447
清华大学报考攻读博士学位研究生专家推荐书_第1页
图片尺寸920x1302
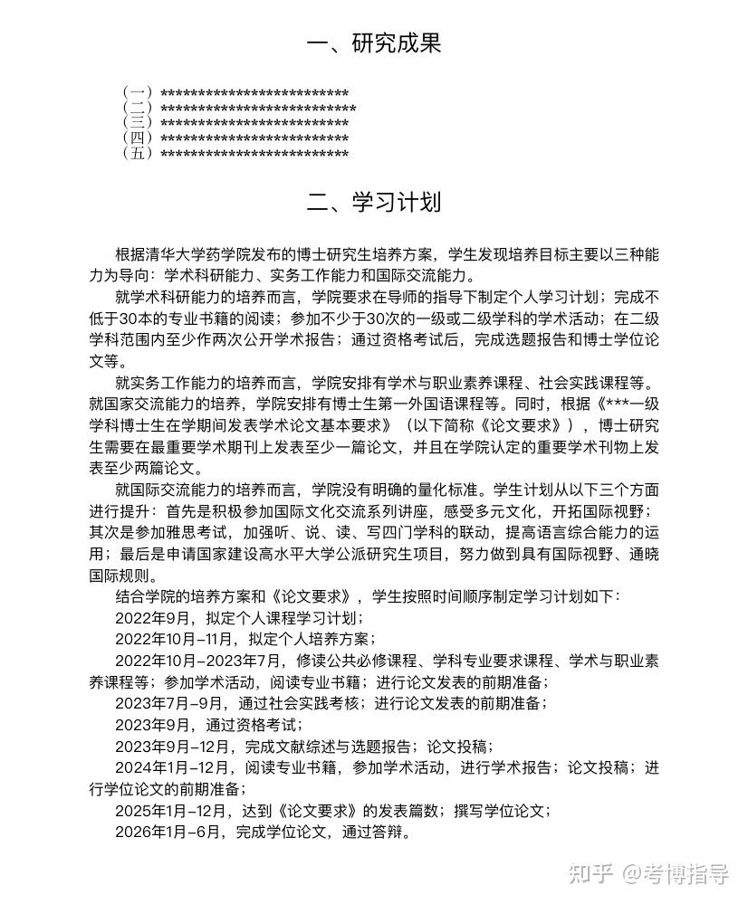
攻读博士学位计划书模板
图片尺寸1029x1250
博士攻读研究计划
图片尺寸998x1328
一本书快速入门心理学! 如果你是攻读心理学的 - 抖音
图片尺寸1440x1920
11以读攻读978754476937222
图片尺寸800x800
2005年攻读硕士学位研究生
图片尺寸2577x511
吉林大学2022年招收攻读博士学位研究生招生
图片尺寸1080x1439
xx大学攻读博士学位计划书
图片尺寸826x999
在职攻读硕士学位全国联考英语考试综合辅导【正版图书,放心购买】
图片尺寸557x800
正版包邮 在职攻读硕士学位全国联考英语考试标准模 在职攻读硕士学位
图片尺寸400x575
在职攻读硕士学位全国联考英语考试综合辅导 白洁 主编【正版书】
图片尺寸569x800
走向成功如何攻读博士学位
图片尺寸268x410
广州美术学院2022年攻读博士学位研究生招生
图片尺寸1080x1367
23考研在职攻读研究生的方式有哪些
图片尺寸1080x1443
攻读博士学位研究生论文课题研究计划书
图片尺寸920x1301
近日,在西利曼大学攻读公共管理 - 抖音
图片尺寸1000x1333
以读攻读【正版】
图片尺寸500x500
深焦播客##以读攻读##转发赠书
图片尺寸690x1103
2014年在职攻读硕士学位全国联考英语考试模拟考场 白洁【正版书】
图片尺寸800x800