放射性皮炎分级

采用放射治疗肿瘤协作组(rtog)急性放射损伤分级标准评级,将急性放射
图片尺寸620x195
放射性皮炎观察尺
图片尺寸5184x3888
放射性皮炎|化解|放疗|皮肤|细胞|水泡|-健康界
图片尺寸608x307
或急性放射性皮肤损伤迁延而来的慢性放射性皮炎及慢性放射性皮肤溃疡
图片尺寸692x249
vitrakvi威达放疗皮肤防护医用放射线保护喷剂中后伤口敷料
图片尺寸800x800
美国肿瘤放射治疗协作组织(rtog)将放射性皮炎分为五个等级:射线照射
图片尺寸645x368
目前,临床上常用rtog(肿瘤放射治疗协作组)分级标准进行放射性皮炎
图片尺寸554x226
【周四讲堂】乳腺癌放射性皮炎的应对
图片尺寸640x455
非常恐怖的放射性皮炎图片_有来医生
图片尺寸501x500
放射性皮肤疾病
图片尺寸1611x488
男性脖子的放射性皮炎图片_有来医生
图片尺寸517x500
放射性皮炎图
图片尺寸750x500
rtog急性放射损伤分级标准
图片尺寸1234x737
同位素放射性皮炎图片
图片尺寸713x500
放射性皮炎简易分级与处理,这有一份独家技巧
图片尺寸927x316
放射性皮炎简易分级与处理,这有一份独家技巧
图片尺寸956x270
正常的手和放射性皮炎的手图片
图片尺寸726x500
严重放射性皮炎图片
图片尺寸801x763
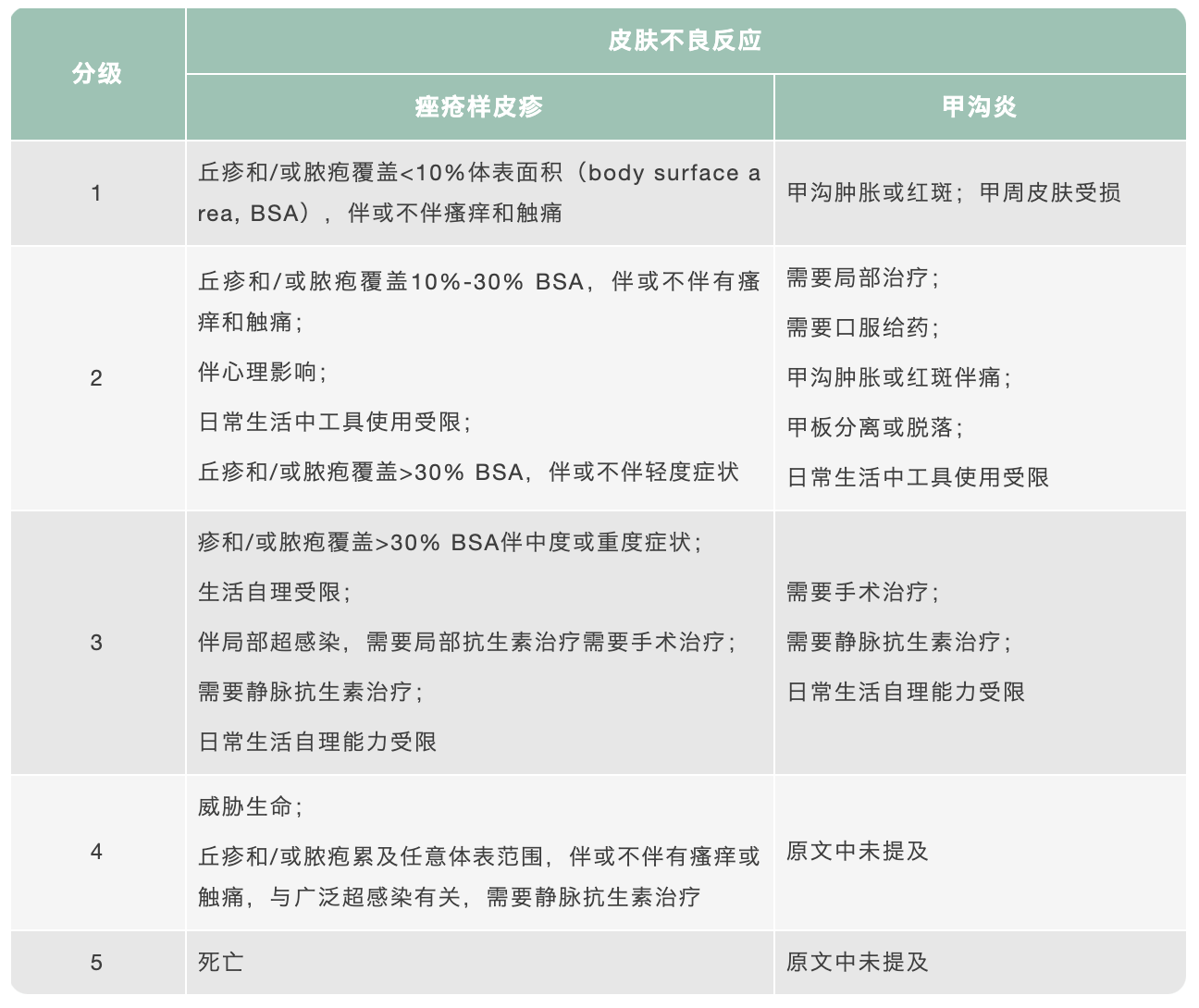
表2 痤疮样皮疹和甲沟炎的分级标准
图片尺寸1296x1090
急性放射性皮炎,怎样处理效果好?这个病例告诉你!
图片尺寸288x216