散利痛副作用

散利痛(复方对乙酰氨基酚片Ⅱ)
图片尺寸900x1375
人群,尽量的避免应用任何药物避免发生副作用对乙酰氨基酚片成分就
图片尺寸1000x1000
长期吃散利痛有什么副作用
图片尺寸720x1280
y吃少了不起效耽误病情,吃多了增加副作用不是孕妇用量参考成人哈!
图片尺寸800x800
针对头痛粉的解热作用,一般连续使用不宜超过3天,而止痛作用不宜超过5
图片尺寸1069x776
但是好多人说有副作用啥的,我想说,什么药都有副作用,按着量来,不要多
图片尺寸1080x1440
多少女孩的续命药,不知道散利痛的人是幸福的,副作用在疼痛面前 - 抖
图片尺寸1440x1920
复方对乙酰氨基酚片(葵花药业)说明书_价格_副作用_寻医问药药品网
图片尺寸1000x1000
复方对乙酰氨基酚片(佳度)价格-说明书-功效与作用-副作用-39药品通
图片尺寸800x800
复方对乙酰氨基酚片(散利痛)价格-说明书-功效与作用-副作用-39药品通
图片尺寸800x800
对乙酰氨基老人酚毒副作用少,较易耐受,是镇痛一种比较安全的伤胃退热
图片尺寸640x358
最常见的退烧药如对乙酰氨基酚或布洛芬,都是通过作用于大脑的体温
图片尺寸690x1485
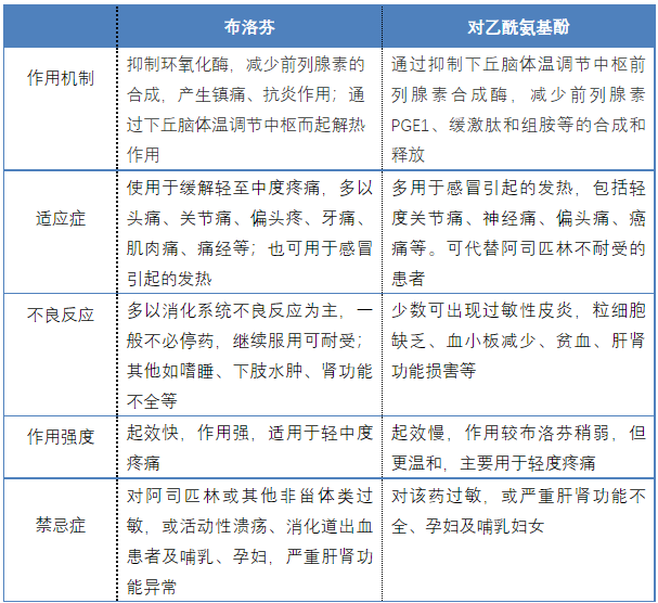
布洛芬,对乙酰氨基酚,退热镇痛哪个好?
图片尺寸607x556
散利痛可以长期服用吗副作用是什么
图片尺寸463x254
德国打新冠疫苗副作用
图片尺寸1080x810
对乙酰氨基酚颗粒说明书 功效与作用
图片尺寸800x800
扑热息痛:奠定了现代感冒药基础的伟大药物_副作用_美国_科学家们
图片尺寸1280x850
对乙酰氨基酚片(必理通)价格-说明书-功效与作用-副作用-39药品通
图片尺寸800x800
对乙酰氨基酚栓价格_说明书_功效与作用_用法用量_副作用_医生点评
图片尺寸1500x1500
药对乙酰氨基酚和布洛芬哪个好|副作用|阿司匹林|药品说明书_网易订阅
图片尺寸640x854