数据库视图设计

创建mysql数据库视图
图片尺寸893x502
数据库原理
图片尺寸347x437
某教育平台项目开发之数据库设计设计视图上
图片尺寸1124x924
sql数据库组成视图的多个表中数据增加,视图怎么不同步变啊
图片尺寸874x450
数据库审计audit - chchcharlie, - 博客园
图片尺寸721x521
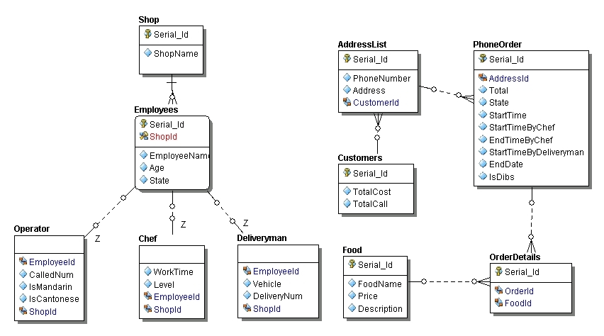
松果星球委员会——项目系统设计与数据库设计
图片尺寸1288x696
数据库设计stepbystep8视图集成
图片尺寸662x396
rdf搜索引擎——数据库具体设计
图片尺寸1182x860
子查询&视图&er图&数据库设计范式——实验三四
图片尺寸2117x2050
表用什么图表示,表与表之前的关系有什么图形表示 5 我要设计数据库
图片尺寸922x691
数据库笔记sql的基本概念和数据库的结构
图片尺寸517x315
因为数据库命名要用中文字符会出现不可预知的错误以及各种问题,视图
图片尺寸606x497
数据库查询网站建设_(数据库查询网站建设情况)
图片尺寸1080x810
5 数据库表的视图 系统通过建立视图来进行查询,如下是查看的视图
图片尺寸651x573
5( 32位) 数据库建模
图片尺寸950x749
软件设计开发中的数据库建模的几种概念分享
图片尺寸640x449
数据库设计 step by step (8)——视图集成
图片尺寸491x337
数据库原理笔记
图片尺寸461x242
p>数据库设计(database design)是指对于一个给定的应用环境,构造最
图片尺寸852x474
关系数据库中,表与表之间的联系是通过( )来实现的. a.
图片尺寸447x454