数的运算知识点梳理

数的四则运算知识结构
图片尺寸920x1302
人教版六年级数学下册整理复习 "数的运算"知识点结构图
图片尺寸496x702
2020年小升初数学知识点总结专题二( 数的运算四则运算).pdf
图片尺寸800x1131
数的运算知识点整理.docx 6页
图片尺寸792x1120
数的运算节选自小学数学知识手册
图片尺寸1080x1439
数的运算知识点.doc
图片尺寸993x1404
有理数学的运算知识结构图.doc
图片尺寸993x1404
一年级数学数的认识与运算知识点总结.docx
图片尺寸993x1404
新浙教版七年级上册数学第二章《有理数的运算》知识点和典型例题.doc
图片尺寸993x1404
人教版数学六年级下册612整理与复习数的运算课件20张ppt
图片尺寸860x484
苏教版数学六年级上册 七 整理与复习_数的世界(1) 教案
图片尺寸780x1103
98 小学数学知识点大全5——正负数的运算7315考点梳理115
图片尺寸1080x1439![人教版小学数学六年级下册总复习知识点结构图[1]答案ppt](https://imgs.wantubizhi.com/img/A1A61BAA66193547F3A6DD7D8EE527E9E29E543DB5469251B3C7396DF6A1E5F00107D2DE944A55AC3888F16B52648BBCF18A5DEA076F3E3132595D7A61AD291E37F49C49BC6D6B03395DEBDEDE81E8D5B775FD401989937C974D1C21891187BD)
人教版小学数学六年级下册总复习知识点结构图[1]答案ppt
图片尺寸1080x810
有理数的概念及运算法则
图片尺寸920x1302
整式的运算知识点汇总
图片尺寸920x1302
四年级下册数学知识点 第一单元四则运算:加法,减法,乘法和除法统称四
图片尺寸496x702![新浙教版七年级[上册]数学第二章《有理数的运算》知识点和典型例题](https://imgs.wantubizhi.com/img/A1A61BAA66193547F3A6DD7D8EE527E91DCED5C9176A2083851ED8F3526778C89B26F21ACE688460047047C97EA4DC633310FC9D8F6CB0005A1887190B79A37250FA9DD3E3FF8EF987D924E0DB85659FC81501692B0F98BF188B0C69B6F8EC6B)
新浙教版七年级[上册]数学第二章《有理数的运算》知识点和典型例题
图片尺寸812x938
学完后,学生会呈现出哪些知识点的整理,他们的思维会是怎样的.
图片尺寸500x817
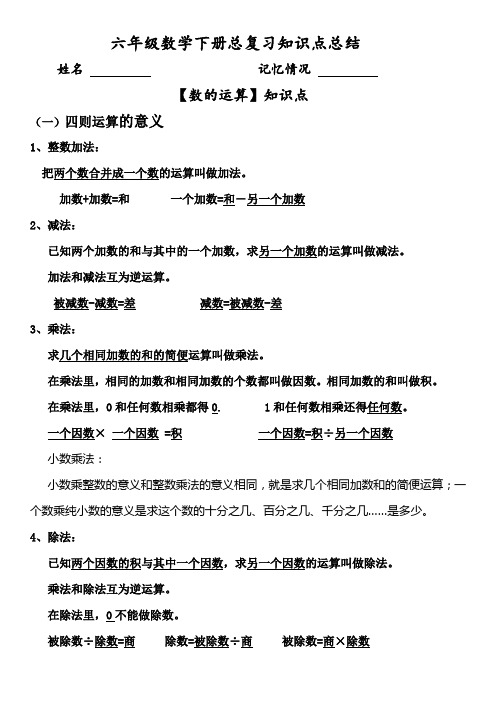
六年级数学下册总复习知识点总结 姓名记忆情况【数的运算】知识点(1)
图片尺寸496x702
四年级数学下册运算定律知识点梳理与思维导图
图片尺寸1080x810