数码管0-9

数码管显示0~9的码值
图片尺寸342x430
两个数码管同时循环显示0~9
图片尺寸806x545
数码管0~9显示
图片尺寸2080x1560
51单片机按键控制数码管0~9_0.39寸2位数码管厂家
图片尺寸605x375
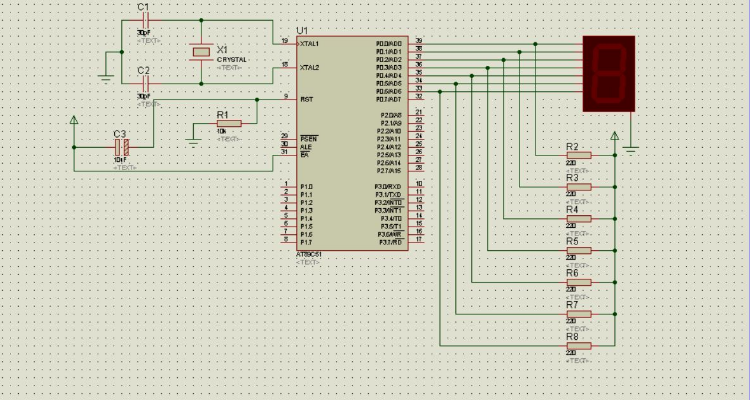
proteus仿真时,显示0-9的数,为什么只有数码管的a亮,p1.1-p1.
图片尺寸945x556
天旭彩色数字号码管电线网线电缆记号管线号管0-9标识管套共10色 ec-0
图片尺寸790x1105
用c语言,讲89c51实现此系统数码管0到9的显示,按下键1显示停止并播放
图片尺寸450x417
电线编码记号管数字卡扣式号码管黄色5类编号标网线标签卡扣管0-9
图片尺寸750x750
号码管线号管网线标签套管电线数字记号管09彩色数字10卷一组15平方10
图片尺寸400x400
卡扣式彩色数字号码管电线网线记号线管标识线号接线标记码套0-9
图片尺寸800x800
56英寸红色共阴数码管
图片尺寸1380x1380
三个max7219级联数码管显示,出现鬼影
图片尺寸1241x630
数码管引脚图及功能
图片尺寸275x389
数码管 0.36英寸 2位 黄绿色 翠绿色 共阴 俩位 两位
图片尺寸800x800
人c 数码管秒表0-9气.9s 1按r键poteus仿基于51单片机代做松真夏
图片尺寸750x577
912.3 一位数码管计数电路
图片尺寸355x293
arduino驱动数码管实现0到9数字循环播放
图片尺寸650x860
数码管显示0~9对应的段码
图片尺寸750x400
5英寸 1位 黄色 led数码管
图片尺寸780x780
4英寸数码管 3位数码管 环保优质数码管
图片尺寸1000x1000