文献

哪几类文献是一次文献
图片尺寸640x422
参考文献格式标准,保姆级教程
图片尺寸1280x1706
社科文献2023年度"优秀学术原创图书"和"优秀学术译著
图片尺寸916x1148
不看血亏文献都有哪些类型
图片尺寸1242x1660
毕业论文的一般参考文献引用的格式有什么要求?
图片尺寸1920x1080
研一一定要学会写文献综述
图片尺寸1170x1550
文献
图片尺寸1000x972
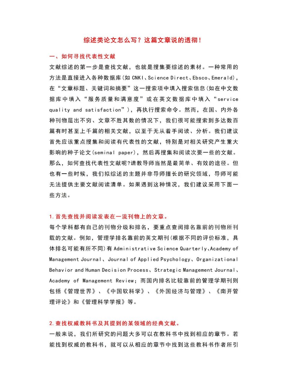
综述类论文怎么写7715看这篇就够啦7575 文献综述的第一步是
图片尺寸960x1280
建议所有写文献综述的都看看这个模板
图片尺寸1242x1660
现代大学教育_参考文献及注释格式
图片尺寸775x1123
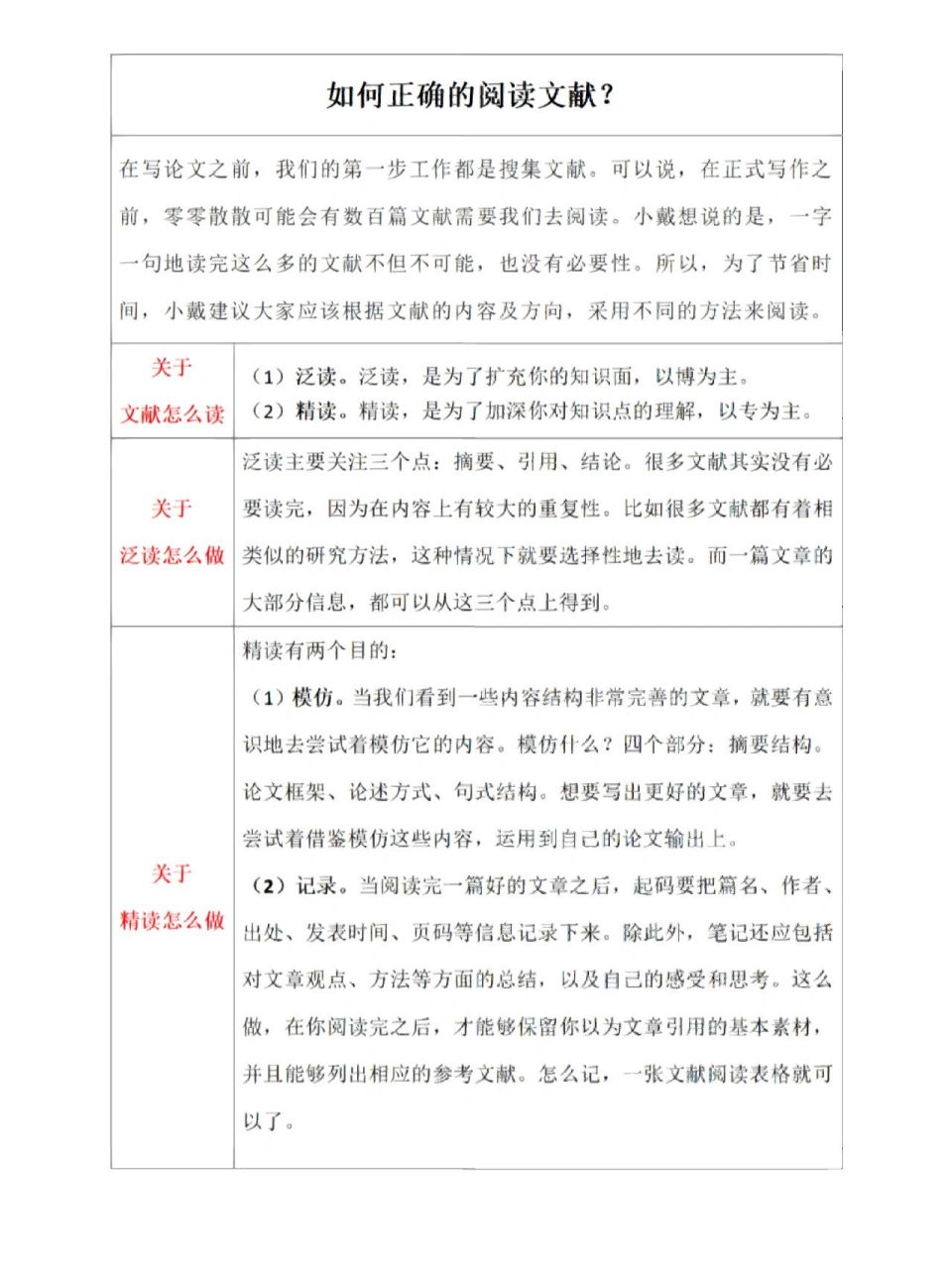
可以说,在正式写作之前,零零散散可能会有数百篇文献需要我们去阅读.
图片尺寸960x1280
国家古籍重点出版项目《中国书画文献稿钞本丛刊》来了
图片尺寸640x427
几种参考文献的书写格式(其中空格,标点符号,字母照写)
图片尺寸1332x1939
2020年论文参考文献报告格式
图片尺寸920x1303
小白必看的读文献技巧
图片尺寸1080x1439
罗继祖文稿及相关文献 文稿,线装书,书册 一批
图片尺寸1200x1067
社科文献cssci20232024收录集刊公布
图片尺寸590x800
正文中参考文献的标注方法
图片尺寸1455x2082
95文献综述写作原则.
图片尺寸750x1000
文献阅读具体方法
图片尺寸1080x1439