文献图片标注

ipad看文献看出大问题了家人们
图片尺寸1080x1439
毕业论文参考文献标注,页眉页脚设置.docx 6页
图片尺寸860x1218
ppt引用文献如何标注
图片尺寸515x259
毕业论文参考文献标注,页眉页脚设置.doc
图片尺寸993x1404
毕业论文参考文献标注
图片尺寸920x1302
毕业论文参考文献标注,页眉页脚设置.doc
图片尺寸792x1120
参考文献引用标注与编写格式范例.doc
图片尺寸792x1120
参考文献标号字体学我这样标注参考文献让你的论文排版效率提高10倍
图片尺寸640x711
毕业论文参考文献标注页眉页脚设置
图片尺寸920x1302
工商管理学院毕业论文参考文献的标注格式doc2页
图片尺寸792x1120
论文的参考文献怎样标注
图片尺寸720x321
参考文献标注规范
图片尺寸920x1301
正文中参考文献标注格式
图片尺寸1384x2033
看文献写笔记day1
图片尺寸1080x1226
第一次精读英文文献
图片尺寸1080x810
参考文献在文内的标注格式doc30页
图片尺寸792x1120
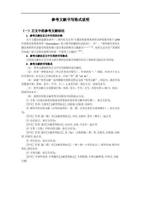
参考文献书写格式说明 (一)正文中的参考文献标注 1.
图片尺寸496x702
交叉引用这个word自带功能帮我们自动管理毕业论文的参考文献标注
图片尺寸937x781
终于有人把论文参考文献怎么标注讲明白了75.
图片尺寸1280x1706
英文文献阅读1
图片尺寸1080x980