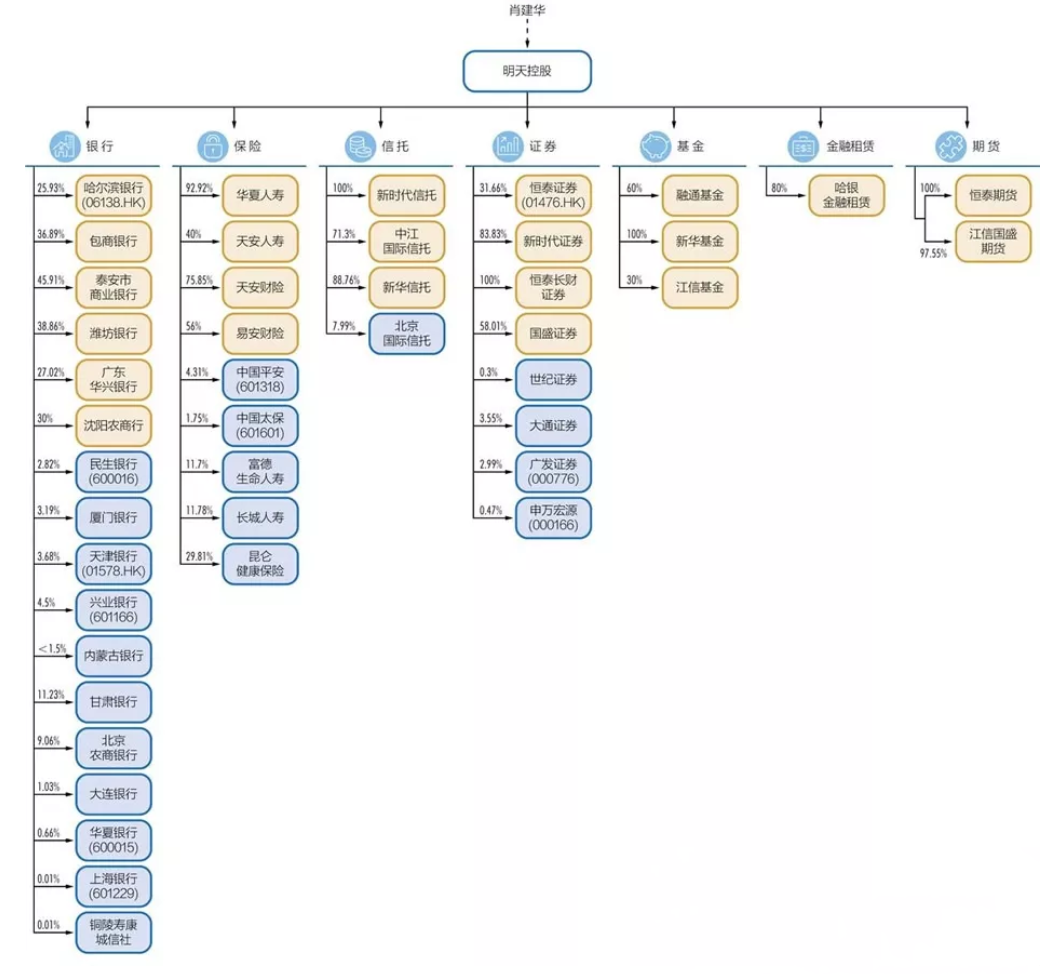
明天系

自1998年入股包商银行开始,明天系先后控股了泰安银行,恒泰证券,新
图片尺寸1051x974
股市"系"列之明天系
图片尺寸600x327
方大系资本版图旗下跨界四个板块
图片尺寸407x545
博泰董事长因12亿借款纠纷被杀曾10亿接盘明天系公司
图片尺寸1080x612
"明天系"再施资本运作术
图片尺寸400x299
国开行王益巨案牵出中国股市黑幕_网易财经
图片尺寸960x550
赵薇支持者不是马云,而是明天系?老板肖建华据传中国隐形首富
图片尺寸640x355
清流明天系浮现联讯证券与海航多有交集
图片尺寸660x476
其中,明天系,海航系,泛海系等赫然在列.
图片尺寸640x1109
明天系
图片尺寸400x300
五问明天系9家机构被接管后续影响几何
图片尺寸550x563
明天系重出江湖5亿资本回购西水股份和st明科
图片尺寸527x398
银行 银行行业动态 > 正文 此前监管部门一次性接管9家明天系金融
图片尺寸336x269
明天系9家机构被接管 后续影响几何?
图片尺寸550x364
正大收购平安起波澜明天系卷入
图片尺寸440x280
本多重次
图片尺寸281x300
他的违纪违法问题之一,是收受不法企业"明天系"的巨额贿赂.
图片尺寸1080x608
明天系三大接盘侠已浮出水面还有一位是谁
图片尺寸504x407
潍坊银行泰安银行中江信托的明天系股权卖给了谁
图片尺寸587x522
揭秘| 大佬背后的大佬:复星系,明天系,万向系,中植系
图片尺寸500x534