明朝官制结构图

明朝是反腐最严重的朝代也是贪腐最严重的朝代
图片尺寸1075x718
为什么明朝初期大量江南士族不支持朱元璋反而支持元朝
图片尺寸1080x1534
明朝制度图
图片尺寸640x379
明朝官制
图片尺寸1066x702
明朝官制简图(中央地方文官,东宫,宦官)明朝政治制度特点: - 抖音
图片尺寸1314x1920
明朝辅政机构
图片尺寸586x388
原创六部七卿中谁的官职最大左都御史又是个什么官职
图片尺寸640x944
明朝官制简图(中央文官,东宫,宦官版)
图片尺寸1080x1443
盘点眉山历史上身居高位的皇室及宰执人才
图片尺寸1284x588
三才会客厅·002·周孔教序(二)
图片尺寸1026x1164
明朝官制
图片尺寸640x244
古代的"县令"和"知县"有区别吗?两者有个根本性的差异
图片尺寸825x448
明朝官制当然,最后严世蕃的结局是悲惨的.
图片尺寸600x357
高考攻略:中国古代各朝代官制图及历史朝代公元对照表
图片尺寸1080x1298
思维导图之明朝官制(中央文官,东宫,宦官版)_内阁_发展_机构
图片尺寸1964x3620
古代的"县令"和"知县"有区别吗?两者有个根本性的差异
图片尺寸804x676
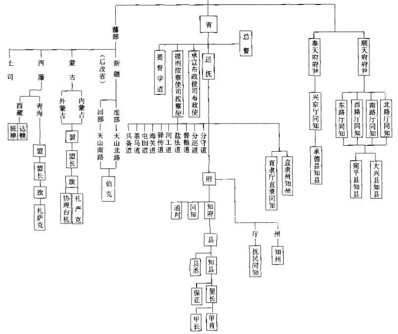
中国历代的官制简表及统治架构图表一览
图片尺寸580x760
大司徒;而隋唐以后"九卿"则主要指具体的衙门主官,例如明朝的六部尚书
图片尺寸640x261
在明朝,不想进内阁的官不是好官
图片尺寸640x480
思维导图之明朝官制(中央文官,东宫,宦官版)_内阁_发展_机构
图片尺寸2088x2667