易错点

人教版五年级数学下册质数和合数知识点易错点汇总
图片尺寸920x1303
小学数学各年级易错知识点汇总docx
图片尺寸800x1132
3份人教版六年级数学下册第一单元负数易错知识点汇总和练习题.doc
图片尺寸993x1404
人教版五年级下册数学第三单元知识点易错点汇总pptx18页
图片尺寸952x1347
中考物理必考|中考易错点解析99.
图片尺寸1364x1788
新北师大版四年级数学下册知识点归纳及易错题.docx
图片尺寸1594x2256
有理数易错点
图片尺寸920x1303
解二元一次方程组易错点
图片尺寸920x1302
人教版五年级数学下册第一单元知识点易错点汇总考点训练
图片尺寸920x1302
高中高考生物知识点复习大全 易错点汇编(2份)
图片尺寸800x1131
专题声母中易错点doc4页
图片尺寸792x1120
专题声母中易错点doc4页
图片尺寸792x1120
二元一次方程组难点考点易错点同名56总29页doc
图片尺寸920x1300
《2012年高考数学考前提醒:高中知识点易错点梳理.doc
图片尺寸696x983
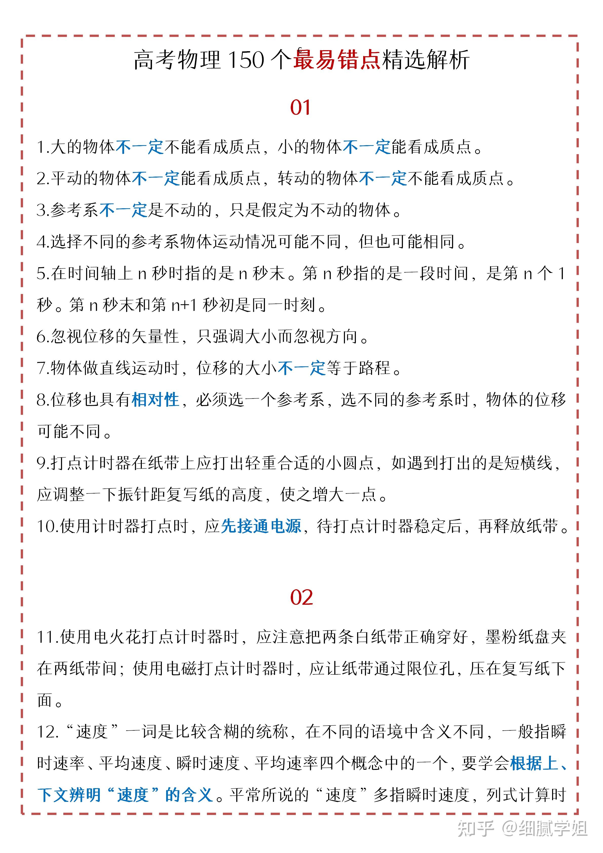
二模备考高考物理150个最易错点精选解析刷完不丢冤枉分儿
图片尺寸2381x3367
名师整理:初中数学60个易错点汇总,横扫孩子数
图片尺寸793x1122
【易错梳理】高考数学70个易错点全梳理(附word)
图片尺寸1080x1348
数学大师:数学易错点梳理归纳,比错题本还好!
图片尺寸1080x1469
部编二年级语文上册易错知识点分析整理(pdf版8页)
图片尺寸595x842
新北师大版四年级的数学下册知识点归纳及易错题41690docx11页
图片尺寸1218x860