星巴克商业模式画布图

星巴克商业模式画布分享! 三年在开3000家店,星巴克中国太敢了!
图片尺寸964x1280
星巴克邂逅古建筑!
图片尺寸1080x1148
7515星巴克与瑞幸的商业模式画布比较6015 商业模式描述了
图片尺寸960x1280
星巴克咖啡帝国成长史:注重产品品质,更注重文化塑造
图片尺寸1080x559
100张图告诉你一个完整的星巴克上海烘焙工坊有这6部分你可以挨着去
图片尺寸900x675
星巴克的成功得益于舒尔茨在商战中不按常理出牌的商业模式,有想法就
图片尺寸541x307
企业战略管理分析之星巴克ppt课件ppt
图片尺寸800x600
5类核心客群被瓜分星巴克领导地位下降的真相是什么
图片尺寸1200x445
星巴克服务质量差距模型分析
图片尺寸893x448
星巴克的成功模式:定位和7p营销组合
图片尺寸1080x810
用天猫精灵点杯星巴克
图片尺寸1080x482
9块9咖啡赢麻了这家店收入超星巴克一年赚近30亿
图片尺寸1080x720
星巴克将转变中国经营模式不再发展特许经营图
图片尺寸500x182
星巴克的连锁 经营模式
图片尺寸1080x810
星巴克体验营销案例 咖啡厅预算方案 咖啡商业计划书 星巴克品牌策略
图片尺寸1080x810
冷静的星巴克
图片尺寸456x335
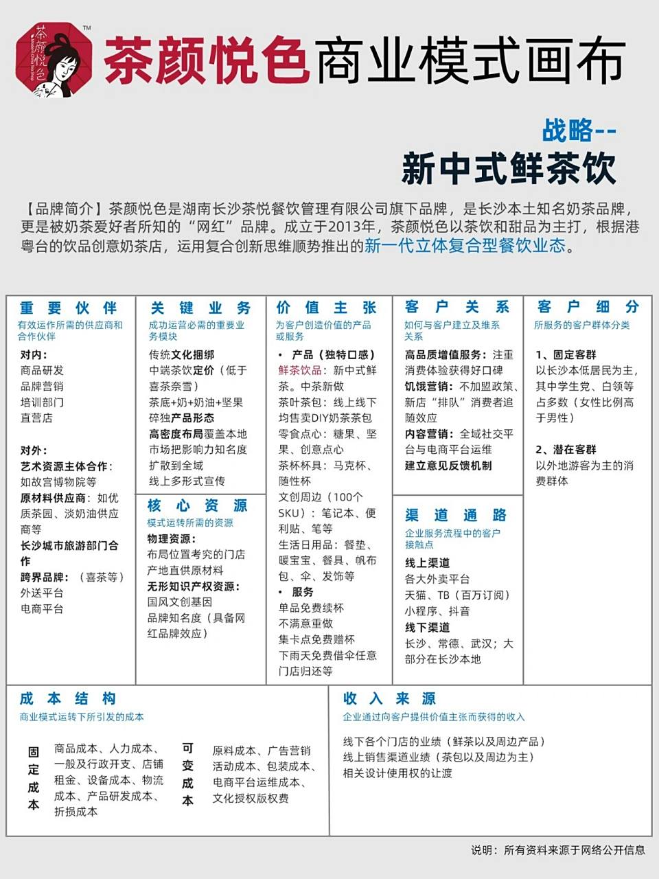
92网红品牌还红吗茶颜悦色商业模式画布解析 聊一聊长沙本土网红
图片尺寸960x1280
商业模式画布
图片尺寸1560x1080
喝了那么多星巴克(sbux.us),来看看它背后的咖啡产业链
图片尺寸1038x640
商业模式画布-蜜雪冰城
图片尺寸964x1280