显著性

graphpad单因素显著性分析
图片尺寸2716x1697
组内和组间显著性标记柱状图
图片尺寸1058x855
如何理解显著性水平
图片尺寸720x540
商标显著性
图片尺寸512x283
显著性水平
图片尺寸2880x2537
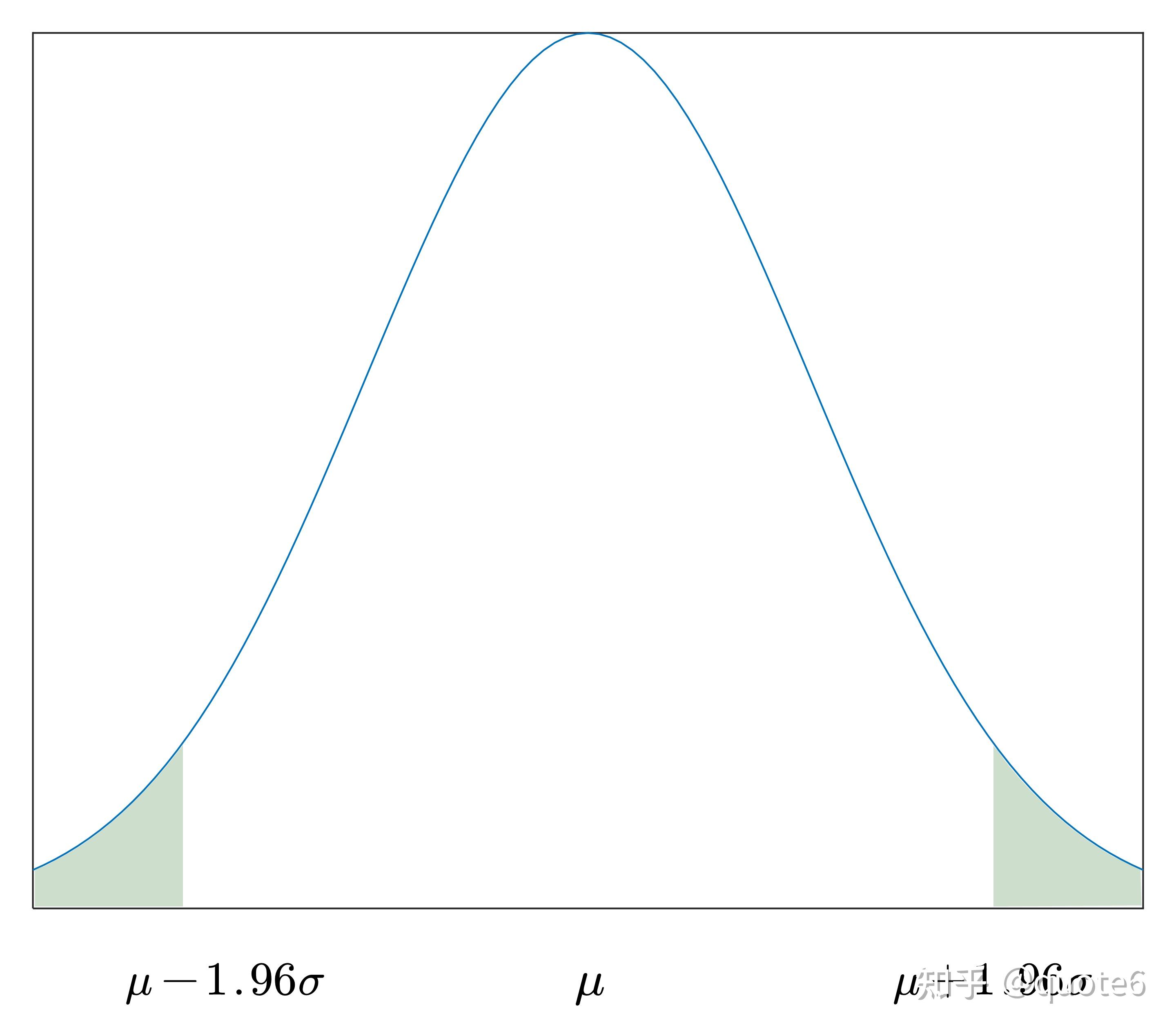
显著性水平,临界值与拒绝区
图片尺寸1080x810
关于显著性检验,如第一张表t那列所示,是我要得到的数据~第二个表格是
图片尺寸1040x464
海外直订markedness 显著性
图片尺寸800x800
如何用python添加ab实验显著性标注
图片尺寸1080x876
显著性水平a
图片尺寸621x553
显著性校验与a/b测试
图片尺寸678x484
利用python添加ab实验显著性标注
图片尺寸1080x875
求助会做数据显著性分析的大佬
图片尺寸1080x436
一篇读懂6015论文p值和显著性到底是什么?
图片尺寸960x1280
求助关于显著性分析-1
图片尺寸486x534
显著性检验显著性检验
图片尺寸600x400
柱状图显著性字母标记由数据到图形
图片尺寸1200x400
跟着cell学作图3箱线图散点差异显著性检验
图片尺寸900x383
显著性水平显著性水平显著性水平
图片尺寸493x361
一文学会统计学中的显著性概念
图片尺寸538x272