有源高转低电路图

4558有源2.1音箱电路图
图片尺寸1209x871
求音频高转低电路图
图片尺寸580x352
高电平转换为低电平
图片尺寸560x279
2.使用电阻/电容等无源元件作阻抗变换的高转低电路.
图片尺寸696x300
去掉高转低后,音色好多了
图片尺寸694x291
飞利浦sw2000有源重低音音箱电路图
图片尺寸2445x1692
乐聆hli高转低的设计原理与使用技巧
图片尺寸695x300
关于电平转换的问题 - 电源管理 - 电源管理 - ti e2e64 中文社区
图片尺寸708x649
小型有源音响电路图
图片尺寸512x579
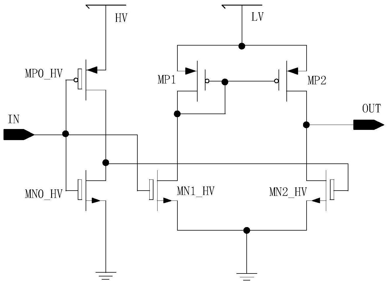
电路,其将高电压域信号转换为低电压域信号时具有较强的占空比畸变
图片尺寸1331x973
1声道有源音箱电路图分析及维修方法
图片尺寸682x509
背景技术在现有的电源芯片使用时,经常遇到高压转低压的情况,例如需要
图片尺寸878x723
这是一个二阶有源低通滤波器,哪位大侠能给详细分析一下c2与r1为什么
图片尺寸1022x536
解析立体声一体化有源音箱电路图
图片尺寸1263x843
有源超低音电路
图片尺寸827x519
12:01 提问者采纳 这是二阶低通滤波器和正负电源指示电路
图片尺寸1160x776
一款高性价比的有源音箱电路图
图片尺寸525x587
自制有源超重低音炮-电视机电路图-电子产品世界
图片尺寸1197x519
车用有源低音炮电路图
图片尺寸349x225
intmain_d1d收藏的文章 - 电子技术论坛 - 广受欢迎的专业电子论坛!
图片尺寸683x427