有线话筒电路图纸

求话筒集线器的电路,越简单越好
图片尺寸450x320
实用电路原理与应用-简易话筒放大电路
图片尺寸3497x2190
话筒放大器电路
图片尺寸768x508
我的电子制作系列之-自制语音聊天话筒
图片尺寸670x533
高保真全向麦克风
图片尺寸1843x1154
二种话筒放大电路
图片尺寸789x420
简易卡拉ok话筒电路图
图片尺寸470x438
之gpio初始化 智能家居x10收发电路求助 电容 话筒
图片尺寸1024x521
电脑麦克风话筒电路图
图片尺寸700x364
麦克风线平衡输入电路
图片尺寸950x371
这是一个简易有线话筒的套件的pcb板,谁能给我一个电路图,谢谢!
图片尺寸719x293
有线麦克风的接线图
图片尺寸600x450
自制9014麦克风电路图驻极体话筒高灵敏度麦克风
图片尺寸579x306
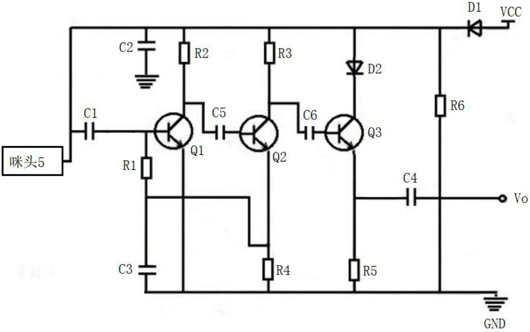
音响用话筒优先控制识别电路的制作方法
图片尺寸1000x881
diy | 自制9014麦克风,比想象中难了一点点(附电路图)-电子技术方案
图片尺寸367x377
有线双工对讲机电路
图片尺寸425x285
由q1组成的话筒信号放大电路与一般的电路稍有不同,经180度反相的音频
图片尺寸550x660
录音喊话筒电路图
图片尺寸1224x1465
无线话筒电路图
图片尺寸474x641
基于lm386的两站对讲机电路
图片尺寸811x422