李白人生经历曲线图

李白的一生和他的诗
图片尺寸518x690
一页纸解读李白的一生
图片尺寸2200x1463
李商隐人生时间轴06一生爱过的女人他一生有过四段感情,第一段李商隐
图片尺寸640x452
李白生平大事时间线 剑客的足迹
图片尺寸300x957
一页纸解读李白的一生
图片尺寸640x426
五,李白的人生经历思维导图?
图片尺寸630x406
说一说李白在你心中是什么样的存在
图片尺寸1080x1439
带货
图片尺寸1407x880
中国古代文学史1李白
图片尺寸1080x1440
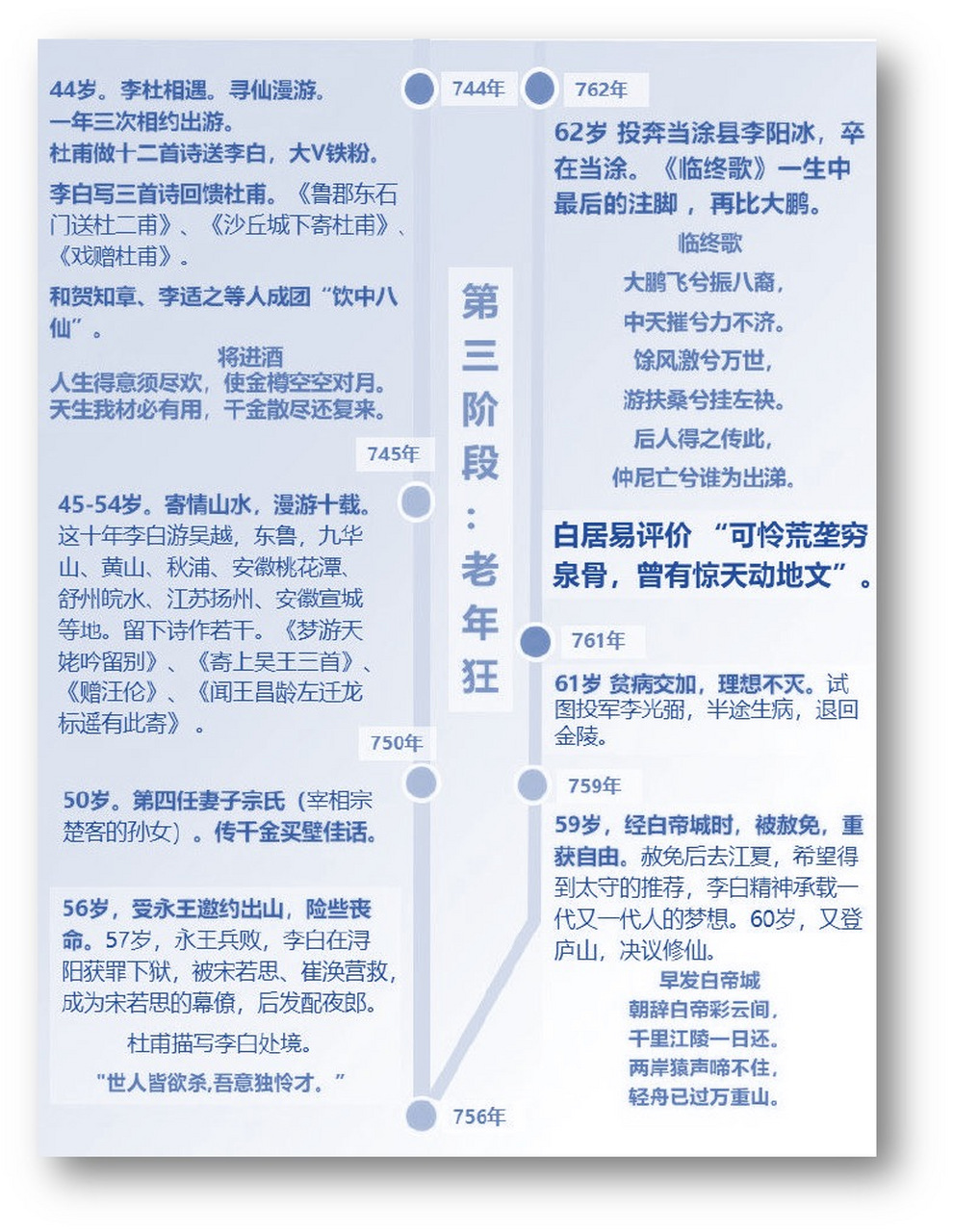
诗词顶流李白杜甫苏轼的人生简历
图片尺寸690x920
李白,杜甫,苏轼思维导图
图片尺寸1920x2551
一页纸解读李白的一生
图片尺寸640x426
人生曲线图
图片尺寸1080x1444
李白生平恰逢盛唐,看尽了繁华,但也感受到了尘世的悲凉.
图片尺寸990x1280
李白生平恰逢盛唐,看尽了繁华,但也感受到了尘世的悲凉.
图片尺寸990x1280
一张图看懂李白的一生
图片尺寸1600x2358
九图了解李白的一生的足迹和他的诗
图片尺寸690x920
李白#
图片尺寸690x398
撰文 | 朱松
图片尺寸640x429
李白一生行程图
图片尺寸690x1733