李逵思维导图简单

水浒传人物之李逵思维导图 今天完成啦《水浒传》中关于李逵的思维导
图片尺寸1806x1280
【文魁派】思维导图武林计划刘洛彤no40:吐血的李逵
图片尺寸2948x2128
思维导图社区
图片尺寸310x294
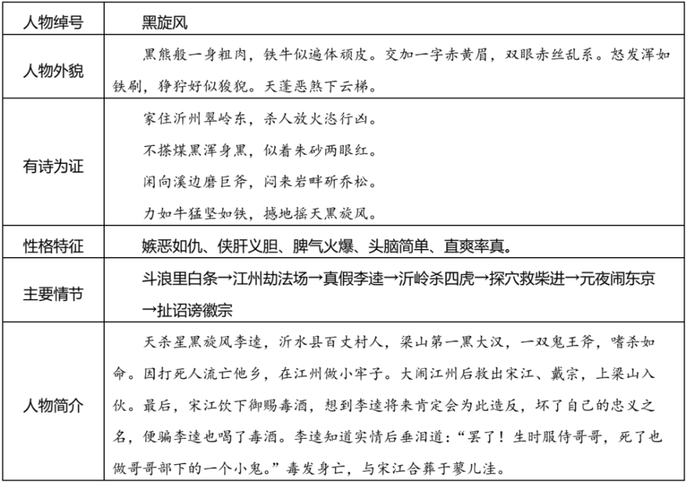
②李逵——思维导图
图片尺寸1080x791
水浒传李逵读书思维导图小报手抄报
图片尺寸252x438
坚持很酷——舒兰市新安乡安阳小学五年级课外阅读之《水浒传》思维导
图片尺寸1114x795
思维导图激发兴趣提高效率记阅读节系列活动之水浒传名著阅读活动
图片尺寸1080x810
寒假里,记录精美的阅读笔记,分享假期的阅读收获,绘制思维导图等,孩子
图片尺寸1080x1440
《水浒传》人物思维导图,最全导图模板速存!_角色_宋江_方式
图片尺寸1267x609
《水浒传》人物系列专题复习之李逵,助力中考!_腾讯新闻
图片尺寸1000x703
《水浒传》人物思维导图 《水浒传》李逵,武松,吴用人物思维导图
图片尺寸1708x1280
248班《水浒传》思维导图合集
图片尺寸1376x1080
思维导图激发兴趣提高效率记阅读节系列活动之水浒传名著阅读活动
图片尺寸1080x818
水浒传李逵思维导图
图片尺寸1080x1439
【干货】水浒传思维导图_李逵.
图片尺寸960x1280
水浒传思维导图100回助力中考
图片尺寸1080x905
《水浒传》·人物形象分析 ·鲁智深 ·林冲 ·武松 ·宋江 ·李逵
图片尺寸961x1280
水浒传李逵武松林冲鲁智深思维导图
图片尺寸1080x810
水浒传思维导图100回助力中考
图片尺寸1080x953
细细品读《水浒传》,同学们用一张张精美的思维图,描绘出一个个鲜活的
图片尺寸1080x754