杜马缝纫机电控说明书

标准缝纫机的电控说明书
图片尺寸614x1021
缝纫机说明书
图片尺寸2000x2697
缝纫机说明书
图片尺寸2697x2000
a4琦星电控操作说明---(成都杰克缝纫机).pdf 11页
图片尺寸792x1120
缝纫机说明书
图片尺寸2000x2697
谷立同步车电控说明1.jpg
图片尺寸950x608
早期缝纫机使用说明书
图片尺寸540x960
ds-7缝纫机说明书
图片尺寸1234x1711
杰克a4操作说明书,杰克a4面板电控说明书#太康杰克缝纫机专 - 抖音
图片尺寸1280x720
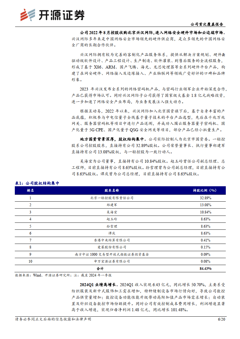
大豪科技-公司首次覆盖报告:缝制设备电控龙头,拐点或已至
图片尺寸794x1123
a 琦星电控操作说明 成都杰克缝纫机
图片尺寸959x1356
宝宇9000e ,280,qd622f触摸板,电控说明书_缝纫机维修资料下载_缝纫客
图片尺寸603x471
家用电动缝纫机【故障排除指南】【注意事项 可能遇到的问题见图二图
图片尺寸1730x1280
大豪科技-公司首次覆盖报告:缝制设备电控龙头,拐点或已至
图片尺寸794x1123
胜家l-500多功能家用缝纫机说明书-1
图片尺寸650x444
大豪科技-公司首次覆盖报告:缝制设备电控龙头,拐点或已至
图片尺寸794x1123
大豪科技-公司首次覆盖报告:缝制设备电控龙头,拐点或已至
图片尺寸794x1123
大豪科技-公司首次覆盖报告:缝制设备电控龙头,拐点或已至
图片尺寸794x1123
大豪科技-公司首次覆盖报告:缝制设备电控龙头,拐点或已至
图片尺寸794x1123
大豪科技-公司首次覆盖报告:缝制设备电控龙头,拐点或已至
图片尺寸794x1123