柱状图配色方案sci论文

sci论文配色收藏三十附rgb值
图片尺寸1080x698
sci论文插图经典配色实例第24期
图片尺寸1080x1269
sci论文作图配色分享—春晚篇31566 配色分享 灵感来源:兔年春晚
图片尺寸960x1280
sci论文润色究竟是润色什么
图片尺寸876x572
sci论文配色matplotlib分类柱状图绘制
图片尺寸1080x689
sci论文插图经典配色实例第2期
图片尺寸1080x1269
sci绘图系列二带误差的柱状图
图片尺寸570x771
sci论文作图配色收藏十五
图片尺寸685x844
一个月六篇sci,666
图片尺寸900x785
sci论文插图经典配色分享第1期
图片尺寸1080x1269
sci adv:科学家发现控制能量稳态的蛋白受体
图片尺寸773x845
sci论文作图配色收藏二十三
图片尺寸685x590
seed weight(100sw, g));然后,赋上之前提取的配色方案,并对每根柱子
图片尺寸621x433
sci论文插图经典配色分享 第27期
图片尺寸1080x1269
sci论文插图经典配色分享第13期
图片尺寸1080x1269
一篇3分sci对三线城市的医生意味着什么?
图片尺寸900x385
sci搬运工深入探索管网微生物引发嗅味问题的机理研究你值得一看
图片尺寸650x571
sci论文作图配色分享|双色组合 本期分享内容为双色组合搭配 红绿色
图片尺寸960x1280
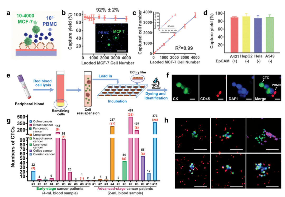
advsci天然鱼笼式纳米外壳用于循环肿瘤细胞无标记捕获
图片尺寸1080x748
第一次投稿sci论文有哪些要注意的地方
图片尺寸554x615