桃花花程式

花程式:花的结构用公式表示 花被----p 萼片----k 花冠---c 雄蕊群
图片尺寸1080x810
花程式和花图式
图片尺寸1080x810
被子植物花图式与花程式
图片尺寸1330x1134
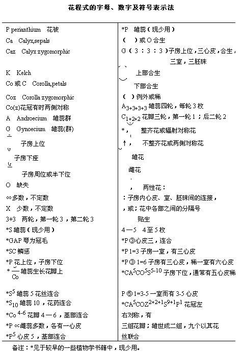
花程式及特征
图片尺寸1860x2631
植物常见花程式和其描写.doc
图片尺寸792x1120
赏桃花景吟桃花庵歌写桃花花程式
图片尺寸640x853
百合科花程式的概念详解
图片尺寸600x577
花公式
图片尺寸477x690
植物常见花程式和其描写.doc
图片尺寸792x1120
赏桃花景,吟桃花庵歌,写桃花花程式
图片尺寸3024x4032
植物常见花程式和其描写.doc
图片尺寸792x1120
花程式和花图式
图片尺寸800x1132
植物学花程式 啊啊啊啊啊啊保佑保佑我不挂科
图片尺寸1920x2560
被子植物花程式
图片尺寸410x254
赏桃花景,吟桃花庵歌,写桃花花程式
图片尺寸3024x4032
赏桃花景,吟桃花庵歌,写桃花花程式
图片尺寸3024x4032
花 与果实ppt
图片尺寸1080x810
分类 自然科学 生物学 11-被子植物形态学基础知识ppt 花程式和花图式
图片尺寸1080x810
植物花程式和花图式的绘制
图片尺寸920x1302
花程式和花图式
图片尺寸800x1132