梯度图像

3 梯度下降算法
图片尺寸589x474
梯度图像
图片尺寸800x600
其图像如下图:(1)u(x,y)=x**2 y**2,在(-10,10)这一点,梯度向量为(-20
图片尺寸640x480
人工智能从梯度下降算法到人工神经网络
图片尺寸697x734
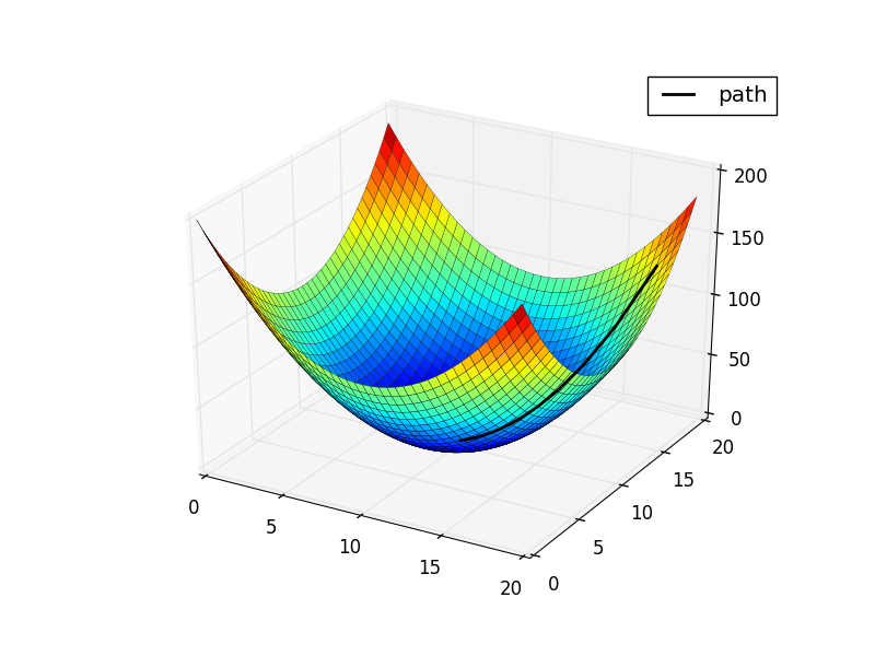
梯度下降法来自动找到最优解,对于上述待优化问题,下图给出其三维图像
图片尺寸866x463
转载梯度下降法
图片尺寸450x369
梯度下降法原理与仿真分析系列1
图片尺寸822x526
梯度为什么是函数变化最快的方向
图片尺寸1520x1124
你的机器"不肯"学习,怎么办?
图片尺寸1280x720
高数梯度gradient相关知识总结
图片尺寸960x720
深度分析-梯度下降
图片尺寸554x444
jupyternotebook分别用梯度下降和最小二乘法求多元线性回归方程的
图片尺寸1461x1317
吴恩达机器学习笔记梯度下降
图片尺寸1037x561
gradientdescent梯度下降
图片尺寸2244x1700
利用matla绘制多元函数的梯度
图片尺寸607x488
图像学习之如何理解方向梯度直方图(histogram of gradient)
图片尺寸652x462
入门一文简述深度学习优化方法梯度下降
图片尺寸1030x771
梯度下降法原理和matlab仿真分析
图片尺寸2766x1719
梯度下降法
图片尺寸613x263
最优化问题及梯度下降
图片尺寸1380x587