检索

信息检索(武汉大学)_哔哩哔哩_bilibili
图片尺寸1536x960
embase&biosispreviews及其他文摘数据库检索
图片尺寸600x318
区域检索
图片尺寸610x625
职称论文发表检索是什么意思
图片尺寸536x387
搞学术搞论文的同学必备检索文件快到飞起
图片尺寸1080x1439
什么是检索
图片尺寸800x320
15分钟快速掌握类案检索及类案检索报告
图片尺寸1080x812
实用信息检索
图片尺寸555x800
sci的检索途径与步骤.sci(science citati - 抖音
图片尺寸1242x1660
1书刊资料检索工具--书目note
图片尺寸2138x989
图档检索
图片尺寸963x450
引流吧平台公众号历史发文数据检索库升级,95后ceo玩转新自媒
图片尺寸1090x501
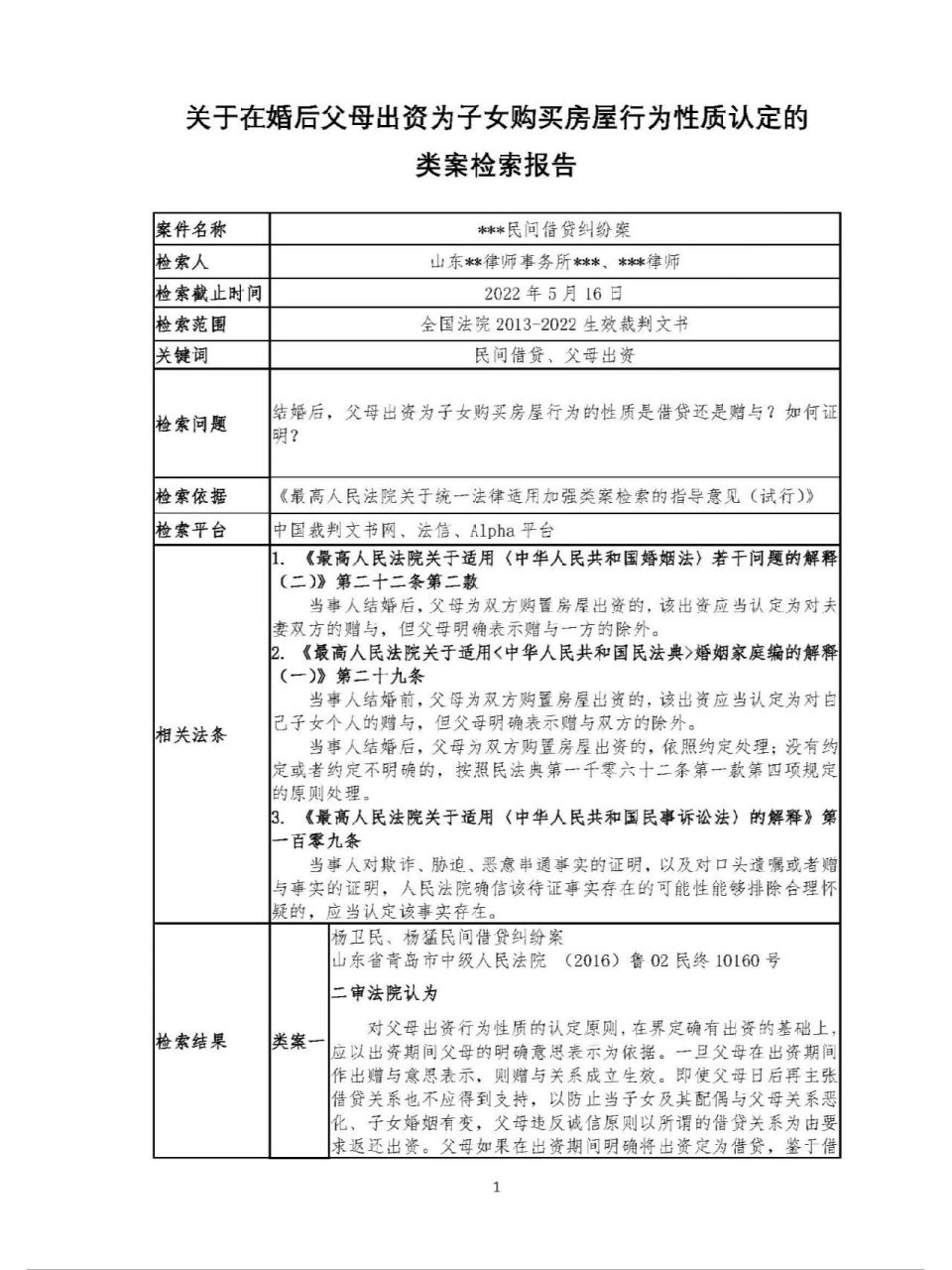
案例分享-类案检索报告3 关于婚后父母出资行为性质认定在无明显证据
图片尺寸960x1280
科研人常用的中英文检索网站.哈喽刷到的宝子们, - 抖音
图片尺寸1242x1660
文献检索数据库
图片尺寸1080x1440
《医学信息检索》 第一章 基础知识
图片尺寸1334x750
专利检索的意义和专利检索的途径
图片尺寸1440x957
论文检索是什么意思
图片尺寸528x503
医学文献检索pubmed数据库检索系统
图片尺寸920x690
信息检索
图片尺寸990x354