武藏野大学在日本排名

日本武藏野大学近两年的学校排名 - 知乎
图片尺寸651x548
日本武藏野大学近两年的学校排名 - 知乎
图片尺寸638x469
日本名校武藏野大学国内直招明日叶留学
图片尺寸916x729
武藏野大学,2023年4月生还有9个名额
图片尺寸1080x1439
日本专升本专升硕的不错选择武藏野大学
图片尺寸725x838
武藏野大学是一所位于日本东京都江东区的综合性私立大学.
图片尺寸717x482
名校志向塾丨武藏野大学新学部有点来头!_日本文部_世界_人才
图片尺寸839x557
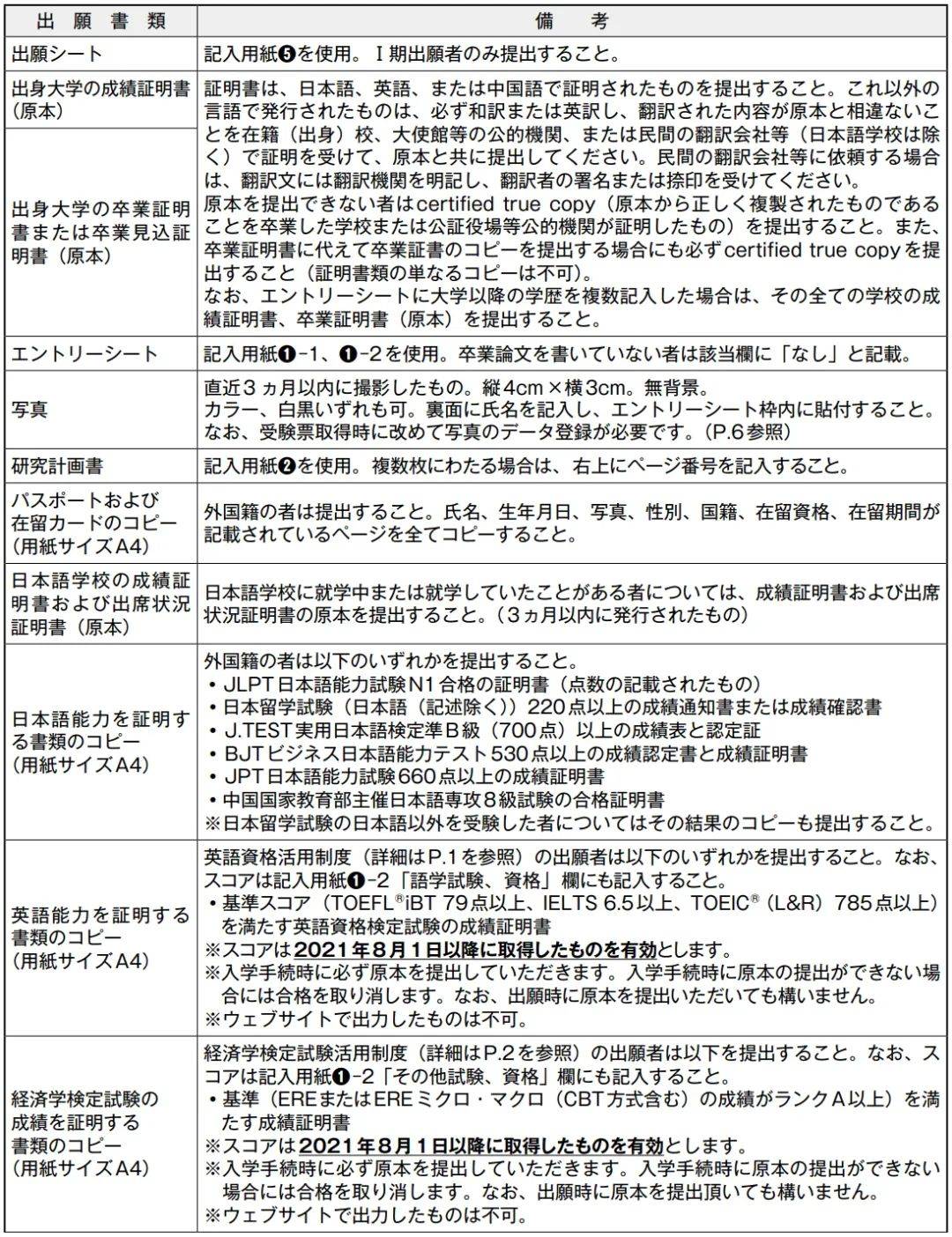
2024年4月入学 | 武藏野大学大学院修士出愿要项_研究科_原件_复印件
图片尺寸1080x1404
日本大学英文项目全攻略武藏野大学2
图片尺寸1080x598
日本武藏野大学.武藏野大学(日文平假名:むさしのだいがく;英 - 抖音
图片尺寸1440x1920
低调的商科实力派就职项目就在武藏野05_学部_global_大学
图片尺寸1002x364
选日本语言学校看这一篇就够了
图片尺寸640x377
武藏野美术大学是一所什么样的学校
图片尺寸900x1050
东学日本留学|名古屋市立大学经济学 & 武藏野大学日教合格分享_考试
图片尺寸1080x1080
无需eju成绩可以出愿的日本院校学部生进
图片尺寸1080x1439
东京大改造这个地方最值得关注阿拉蕾看日本
图片尺寸611x792
武藏野大学官方授权书来了!日本本科硕士别科留学!海外直招申请
图片尺寸640x567
日本武藏野大学别科容易申请吗
图片尺寸640x480
您的位置:首页专业动态滨田亮辅日本东北大学硕士鱼澄真穗日本关西
图片尺寸1080x1440
大学院各研究科·募集人员武藏野大学是一所位于日本东京都江东区的
图片尺寸1006x344