氟虫胺

地下害虫严重怎么办?厂家供应高端治地下害虫杀虫剂乙腈氟虫胺
图片尺寸400x400
20氟啶虫酰胺悬浮剂50g徽盛秦农作物
图片尺寸550x500
氟啶虫酰胺
图片尺寸1080x1440
氟虫胺
图片尺寸600x600
环丙氟虫胺是南通泰禾化工股份有限公司以双酰胺类杀虫剂为先导化合物
图片尺寸412x214
环丙氟虫胺
图片尺寸500x338
4氟虫胺
图片尺寸500x375
10氟啶虫酰胺西瓜草莓蔬菜果树蓟马粉虱蚜虫专用农药杀虫剂
图片尺寸400x400
陶氏益农 特福力 科迪华氟啶虫胺腈介壳虫蓟马蚜虫腻虫农药杀虫剂
图片尺寸300x300
泰禾创制杀虫剂环丙氟虫胺的研究开发及市场前景
图片尺寸1181x666
九成人都不懂蟑螂天敌是啥家里头放些它蟑螂就跑光了
图片尺寸500x375
氟虫胺
图片尺寸800x800
氟虫胺
图片尺寸800x800
泰禾国际与先正达植保共同合作的杀虫剂——环丙氟虫胺,到底有何优势?
图片尺寸640x311
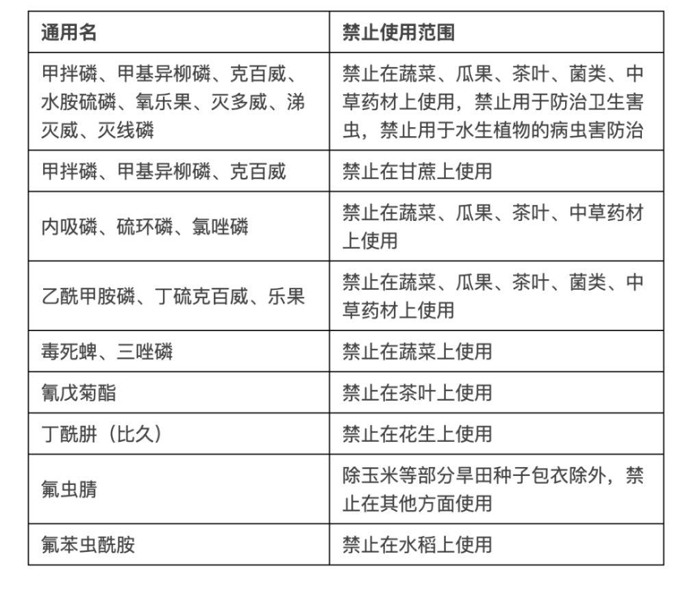
注:氟虫胺自2020年1月1日起禁止使用.
图片尺寸1000x870
氟虫胺
图片尺寸300x300
表2 即将禁用的农药品种注:氟虫胺自2020年1月1日起禁止使用;百草枯
图片尺寸410x182
九成人不知蟑螂天敌是啥屋里放个它蟑螂消失了
图片尺寸640x353
九成人不知蟑螂天敌是啥在屋中放点它蟑螂有来无回
图片尺寸640x427
华康杀蟑药哗康晔康杀蟑胶饵氟虫胺传染传播杀灭蟑螂
图片尺寸795x795