法律检索

"法信"类案检索功能三大升级!丨快来解锁法律检索新技能⑥
图片尺寸1080x660
律师必备超实用的法律检索网站厚大推荐
图片尺寸1080x1080
法律检索 查明案件相关适用法规 法条查询 新法规 英文版释义
图片尺寸400x217
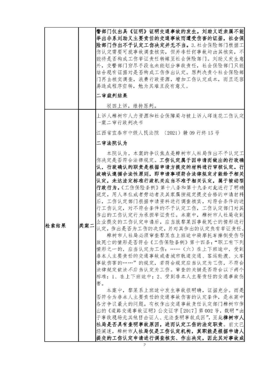
法律检索
图片尺寸1821x1157
打开法律检索的正确姿势一
图片尺寸1080x1443
3分钟get法律检索步骤60复旦学姐手把手教学
图片尺寸1080x1439
法律人办案必备检索网站最新汇总
图片尺寸1080x785
法律检索
图片尺寸800x1275
红圈所实习法律检索数据库分类整理大全
图片尺寸949x625
法律检索|类案检索,其实没有你想象的那么难
图片尺寸680x383
打开法律检索的正确姿势三
图片尺寸1080x1443
法律检索166体系化思维帮你穷尽所有可能
图片尺寸1080x1439
案例分享--类案检索报告1 案件事实:我所法律顾问单位一职工在下班
图片尺寸960x1280
法律人必备的法律检索网站 小伙伴赶紧收藏起来
图片尺寸1080x1282
超实用法律检索工具oslaw详解
图片尺寸1080x1439
转需法律人必备的法律检索网站
图片尺寸1080x1440
法律人必备的法律法规检索网站
图片尺寸1080x1439
超实用法律检索工具分享60优缺点分析全
图片尺寸1080x1080
技能篇如何使用好类案检索
图片尺寸1080x599
职问法律检索三点解析
图片尺寸1080x1443