法释(2020)14号

《最高人民法院关于审理人身损害赔偿案件适用法律若干问题的解释
图片尺寸1312x1624
最高人民法院关于废止部分司法解释及相关规范性文件的决定—袁丽律师
图片尺寸900x1448![《关于新民间借贷司法解释适用范围问题的批复》(法释[2020]27号)](https://imgs.wantubizhi.com/img/ADDA3C5D760C6828B77B505A29D43E837D6AF24B7B275169176C407C6221771D26E8E88BA413791D1ED4E4200E3A7A4D00A191CBEF93B2584B34494C46F297CBBBCB24F244AF595F3436B601C8753E09F0749B994175554AF26A1A8AEECA69B1)
《关于新民间借贷司法解释适用范围问题的批复》(法释[2020]27号)
图片尺寸574x777![《关于新民间借贷司法解释适用范围问题的批复》(法释[2020]27号)](https://imgs.wantubizhi.com/img/A1A61BAA66193547F3A6DD7D8EE527E9CE16A529042B928A13A17B2496D070ED415A9E7CE4D56717012B72F9BB61F7038CC2EC76D567297508603A0AFCBA7F9948FCF3F5546640A917135DEEF707A243A145CA3FD376A25916E1E0AE1A64342C)
《关于新民间借贷司法解释适用范围问题的批复》(法释[2020]27号)
图片尺寸750x1000
法释〔2020〕16号 - 知乎
图片尺寸900x1455
法释〔2020〕16号 - 知乎
图片尺寸900x1404
公布了将于2020年5月1日生效的《关于民事诉讼证据的若干规定》(法释
图片尺寸1080x1813
最高人民法院关于废止部分司法解释及相关规范性文件的决定
图片尺寸900x1206
最高人民法院关于审理人身损害赔偿案件适用法律若干问题的解释 - 抖
图片尺寸823x1046
审理融资租赁合同纠纷案件适用法律问题的解释》(2020修正)原文https
图片尺寸2480x3375
最高人民法院关于商品房消费者权利保护问题的批复法释〔2023〕1号
图片尺寸734x968
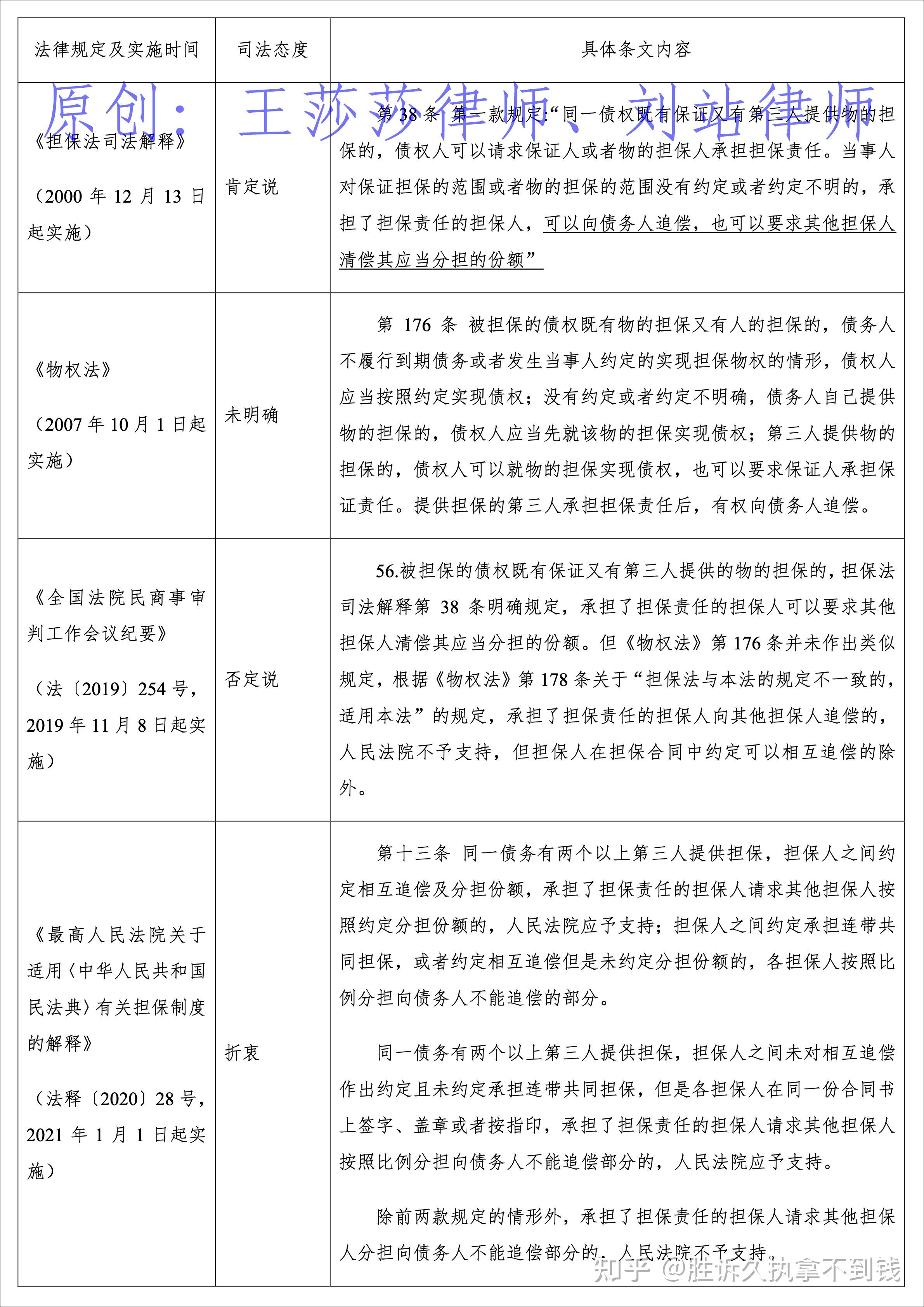
有关担保制度的解释97自2021年1月1日起施行 法释〔2020〕28号97
图片尺寸1080x1440
审理融资租赁合同纠纷案件适用法律问题的解释》(2020修正)原文https
图片尺寸2480x3012
签收≠质量符合约定,善莫大焉
图片尺寸1080x617
2020民法典释解与适用中华人民共和国民法典释解与适用总则编石宏主编
图片尺寸800x800
公布了将于2020年5月1日生效的《关于民事诉讼证据的若干规定》(法释
图片尺寸1080x1820
高法关于审理人身损害赔偿案的司法解释(全文)| http://www.sina.cm.
图片尺寸496x702
公布了将于2020年5月1日生效的《关于民事诉讼证据的若干规定》(法释
图片尺寸1080x1779
最高人民法院关于适用中华人民共和国行政诉讼法若干问题的解释
图片尺寸664x944
《九民纪要》实施之前,绝大多数法院采纳的是"肯定说"观点;而《九民
图片尺寸2381x3367