海水密度

海水的温度,盐度和密度图_贵在_网络_出处
图片尺寸1080x476
海水运动【2】下列关于海水密度分布及其影响的说法正确的是( )a.
图片尺寸463x237
在高纬度海区,海水密度在垂向上的变化很小.
图片尺寸514x444
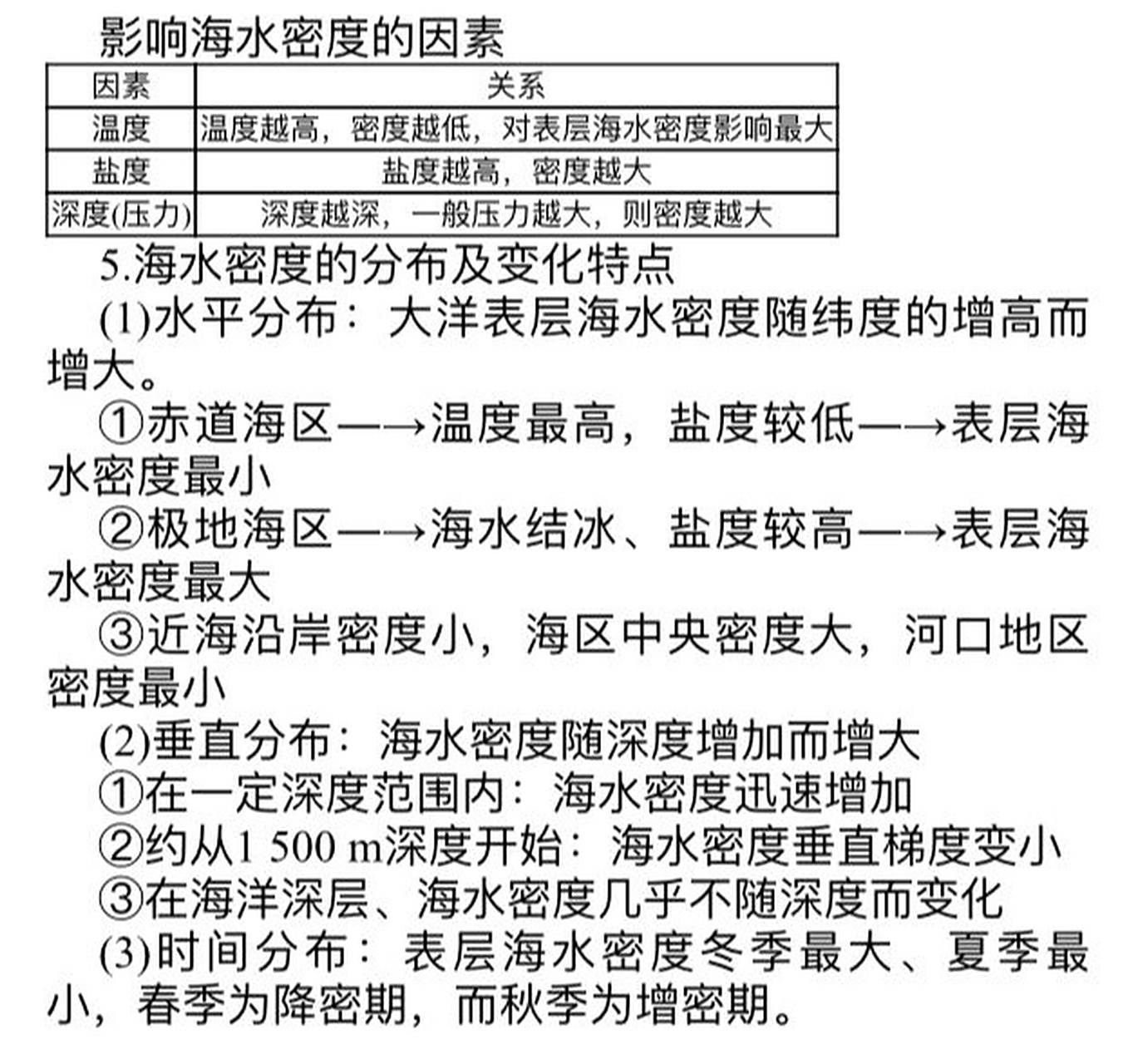
今日地理:海水密度
图片尺寸1369x1280
海水密度是指单位体积海水的质量;海水盐度是指海水中所含溶解的矿
图片尺寸367x206
水的密度和温度对照表
图片尺寸668x539
水的密度与温度,黏度关系表
图片尺寸727x1177
温度,盐度与密度 由於世界海洋绝大多数是深水,海水平均温度较低,大约
图片尺寸350x235
计密度计比重计浓度计水族盐表测盐器咸度计盐度表 大款 海水密度计
图片尺寸800x800
水的密度表
图片尺寸571x860
海水密度跟盐度和密度有什麼关系?
图片尺寸918x1632
【导图】海水的密度 更多详细内容见公众号:kaitexue
图片尺寸2277x1280
水密度表
图片尺寸806x1080
海水密度是指单位体积海水的质量.
图片尺寸377x208
关于水的密度的校正值
图片尺寸924x672
马里亚纳海沟每年吞入海水30亿吨,海平面并未下降,海水去哪了?
图片尺寸640x388
理学 大连海事大学航海气象和海洋学教案(三副)ppt 三,海水密度和盐度
图片尺寸1080x810
水密度 - 百度文库
图片尺寸504x713
规律ppt 密度流 由于海水的温度,盐度不同,导致 海水密度分布不均匀
图片尺寸1080x810
2海水的性质与海水运动总复习优化训练 人教大纲版.doc
图片尺寸1051x758