海门话

海门话
图片尺寸468x600
吴语 #方言 #崇明话 #海门话 #启东话 #方言学习
图片尺寸1080x1441
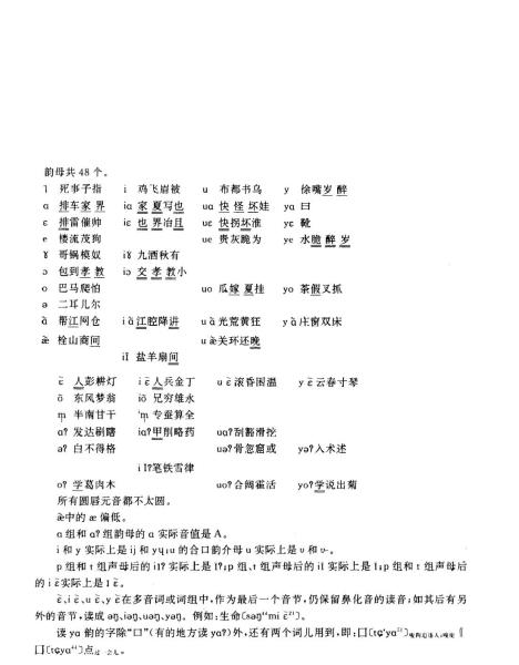
方言 #吴语 #启东话 #海门话 #崇明话 #沙地话
图片尺寸1080x810
海门话歌曲《海门腌齑汤》
图片尺寸724x1024
同尽绵薄力,共创文明园——海门街道中心幼儿园推普周活动
图片尺寸640x711
1,海南话,又称琼语,琼文话,海南闽语.
图片尺寸640x341
吴方言
图片尺寸771x800
方言 #吴语 #海门话 #启东话 #崇明话 #沙地话
图片尺寸1080x723
你还能说出几句地道正宗的海门话
图片尺寸900x383
方言 #吴语 #启东话 #崇明话 #海门话 #上海话 #苏州话 #无锡话
图片尺寸1080x1441
方言 #崇明话 #吴语 #启东话 #海门话 #沙地话
图片尺寸1080x1441
方言 #吴语 #海门话 #启东话 #崇明话 #沙地话
图片尺寸1080x810
吴语 #崇明话 #方言学习 #海门话 #启东话 #方言
图片尺寸1080x1442
很多人跟中南君抱怨,海门话太难懂了,是最难懂的方言,没有之一!
图片尺寸500x333
你们要的海门话版本来了标准吗盐城大丰
图片尺寸366x524
海门话叫你起床!据说用这个做铃声的都不赖床了.
图片尺寸640x362
6 方言】越来越多孩子不会讲"海门话",我市学校逐步将方言保护传承
图片尺寸640x534
方言 #吴语 #启东话 #崇明话 #海门话 #方言学习
图片尺寸1080x1441
海门发布
图片尺寸1000x562
抖友聚会?公安部门有话说via海门公安
图片尺寸498x1280