照片里的故事提纲初一

照片里的故事 (作文提纲)_第1页
图片尺寸1240x1753
20212022学年部编版语文七年级下册第三单元写作抓住细节照片里的故事
图片尺寸860x1216
照片里的故事作文800字初一
图片尺寸1242x1660
部编人教版初一七年级下册道德与法治课本知识点提纲
图片尺寸905x1280
照片里的故事
图片尺寸920x1302
初一上册(道德与法治)背诵提纲 满分答案|3个方法让你轻松牢记
图片尺寸1535x2126
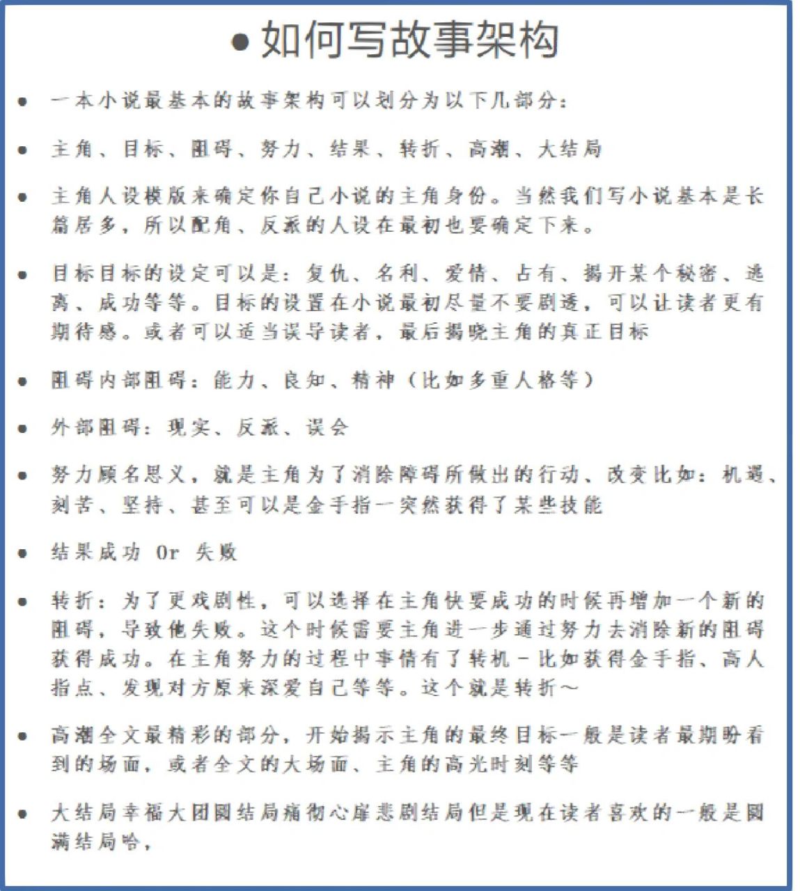
如何写故事框架|大纲篇
图片尺寸1149x1280
三上第四单元习作《续写故事》提纲及笔记.#创作灵感 #三年级 - 抖音
图片尺寸1440x1920
纪录片它们和他们的故事拍摄提纲
图片尺寸920x1303
六年级上册第四单元提纲笔尖流出的故事 环境:冬日黄昏时车来人往的
图片尺寸1280x1706
语文初一下册作文 照片里的故事,还是半夜写灵感好
图片尺寸960x1280
一张照片的故事
图片尺寸920x1302
照片里的故事600字优秀作文初一 写照片里的故事作文,要描写出照片的
图片尺寸960x1280
6615第九章 其他朋友 本想结合补充知识一起更,家里大少爷肠胃炎
图片尺寸960x1280
初一上历史复习提纲 1到11课(1) - 哔哩哔哩
图片尺寸1587x2245
部编版语文六年级上册第四单元习作《笔尖流出的故事》写作指导_人物
图片尺寸1042x547
【四年下册优秀作文展示——创编故事我会写】谷歌《龟兔赛跑》续编
图片尺寸1080x806
效果很不错三上第三单元编童话提纲
图片尺寸1080x1450
备课六上语文习作笔尖流出的故事教案
图片尺寸1080x1043
列提纲是进入中高段最为重要的方法!
图片尺寸1080x810