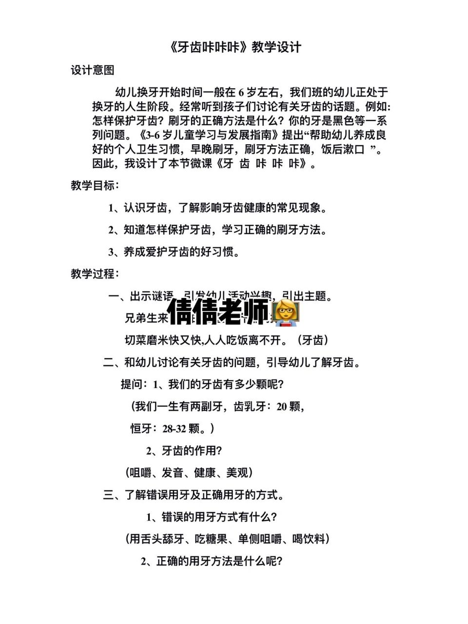
牙齿咔咔咔主题教案

幼儿园大班教案《牙齿咔咔咔》含反思.docx 2页
图片尺寸792x1120
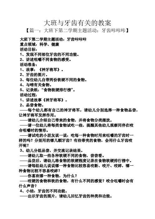
大班与牙齿有关的教案 【篇一:大班下第二学期主题活动:牙齿咔咔咔】
图片尺寸496x702
大三班9月主题教学活动《牙齿咔咔咔》
图片尺寸1500x1999
幼儿园大班主题活动教案牙齿咔咔咔
图片尺寸920x1191
91大班科学优质公开课《牙齿咔咔咔》73 牙齿咔咔咔90大班科
图片尺寸1080x1257
大班主题活动《牙齿咔咔咔》.doc
图片尺寸1404x993
幼儿园班本课程:大班《牙齿咔咔咔》ppt 活动主题:《牙齿咔咔咔》
图片尺寸961x1280
幼儿园中小班环创自制玩具教具生活区墙面装饰爱牙保护牙齿健康
图片尺寸800x800
大班牙齿咔咔咔主题墙
图片尺寸1080x1439
大班健康牙齿咔咔咔
图片尺寸1080x1523
幼儿园保护牙齿主题墙牙齿咔咔响
图片尺寸1080x763
幼儿园班本课程《牙齿咔咔咔》通过开展有关"牙齿"的主题,使幼 - 抖音
图片尺寸1179x1950
大班主题墙牙齿咔咔咔
图片尺寸1080x1439
《牙齿咔咔咔》96完整微视频 ppt 教案 反思97活动过程:16615
图片尺寸768x1023
幼儿园主题墙环创牙齿咔咔咔
图片尺寸1080x1440
班本课程幼儿园大班牙齿咔咔咔
图片尺寸1080x1443
幼儿园主题墙牙齿咔咔咔
图片尺寸1080x809
2,知道怎样保护牙齿,学习正确的刷牙方法. 3,养成爱护牙齿的好习惯.
图片尺寸960x1280
小班保护牙齿教案
图片尺寸920x1303
大班健康牙齿咔咔咔ppt
图片尺寸1080x603