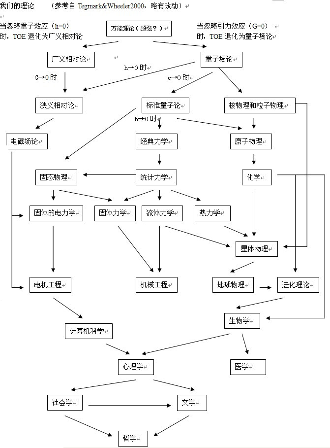
物理理论

理论物理
图片尺寸774x1087
弦理论能解释黑洞奇点处的物理现象吗?(转)
图片尺寸640x443
物理理论是一个数学模型
图片尺寸640x640
今天我们一起借读曹天元的《上帝掷骰子吗?——量子物理史话》
图片尺寸671x909
理论物理专辑)
图片尺寸600x821
理论物理概论(下)
图片尺寸306x435
理论物理导论
图片尺寸600x847
物理学理论的目的与结构/汉译世界学术名著丛书
图片尺寸541x800
理学 > 大学物理知识点总结框图知识框架 静 电 场 静电场的理论基础
图片尺寸1080x810
困惑:现代物理学理论究竟告诉了我们什么?
图片尺寸640x400
高中物理40个二级理论
图片尺寸1080x1439
理论物理基础教程
图片尺寸1060x1500
p>《大统一物理理论构想》是由作者殷赣新编写,于2012年6月出版的
图片尺寸303x438
理论物理基础教程
图片尺寸1845x2474
高中物理交变电流——知识点总结及五年真题详解(理论知识及真题两
图片尺寸1222x1725
物理动理学(第二版)/理论物理学教程 第十卷
图片尺寸600x857
为什么物理学中许多最重大的问题都可以借助量子场论来回答
图片尺寸641x328
高能物理课题伦敦大学学院
图片尺寸1080x1413
理论物理概论
图片尺寸145x200
理论物理【稀缺图书,放心购买】
图片尺寸800x800