犯罪预备

军队文职考法律:犯罪预备,中止,未遂,你得蹲几年?
图片尺寸796x381
2019法考刑法思维导图之第五章犯罪预备犯罪未遂和犯罪中止
图片尺寸842x587
就可以有效区别犯罪既遂,犯罪预备,犯罪中止,犯罪未遂的区别了.
图片尺寸517x226
赤峰4人欲绑架某宾馆老板并逃往境外?结果
图片尺寸318x478
犯罪预备,犯罪未遂,犯罪中止之比较
图片尺寸642x961
六盘水监狱开展比规范促养成罪犯队列会操比赛
图片尺寸550x410
教学重点:犯罪既遂,犯罪预备,犯罪未遂,犯罪中止的概念 教学牡沣
图片尺寸447x279
2019法考刑法思维导图之第五章犯罪预备犯罪未遂和犯罪中止
图片尺寸802x1167
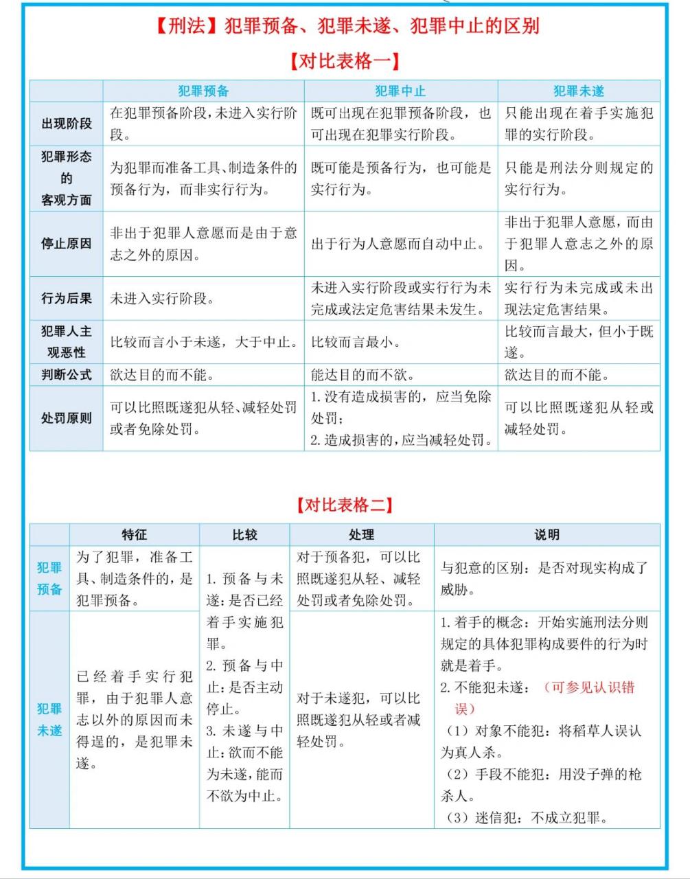
法考||犯罪预备,犯罪未遂,犯罪中止的区别 7373 今日更新: 【刑法
图片尺寸1005x1280
毒品罪的既未遂形态一直以来都争论不休,但对犯罪预备形态却缺乏研究
图片尺寸550x1063
六盘水监狱开展比规范促养成罪犯队列会操比赛
图片尺寸550x410
潍坊两男子预谋绑架勒索,还没下手就被警方抓获,网友:算犯罪吗
图片尺寸1000x815
3,犯罪形态 犯罪形态包括犯罪既遂,中止,未遂及预备.
图片尺寸640x508
罪犯|猥亵|犯罪|朱媛媛_网易订阅
图片尺寸640x393
荞窝监狱举行2019年度罪犯队列会操比赛
图片尺寸800x533
犯罪形态之犯罪预备与犯罪未遂附思维导图
图片尺寸3370x1896
2019年犯罪预备是犯罪吗?如何认定犯罪预备行为?
图片尺寸502x346
因为在我国《刑法》中有一个罪名叫【犯罪预备】.
图片尺寸1205x677
形态有很多同学界定不清,容易混淆,是考试的一个难点,这里把犯罪预备
图片尺寸586x294
犯罪预备行为处罚限度研究 9787565317972 许健 著 中国人民公安大学
图片尺寸480x728