现代汉语框式图解法ppt

《现代汉语》用框式图解法从大到小分析下列短语
图片尺寸750x474
现代汉语框架图来啦!
图片尺寸1255x1280
现代汉语层次分析
图片尺寸1080x1439
现代汉语句法分析3来咯
图片尺寸1080x1439
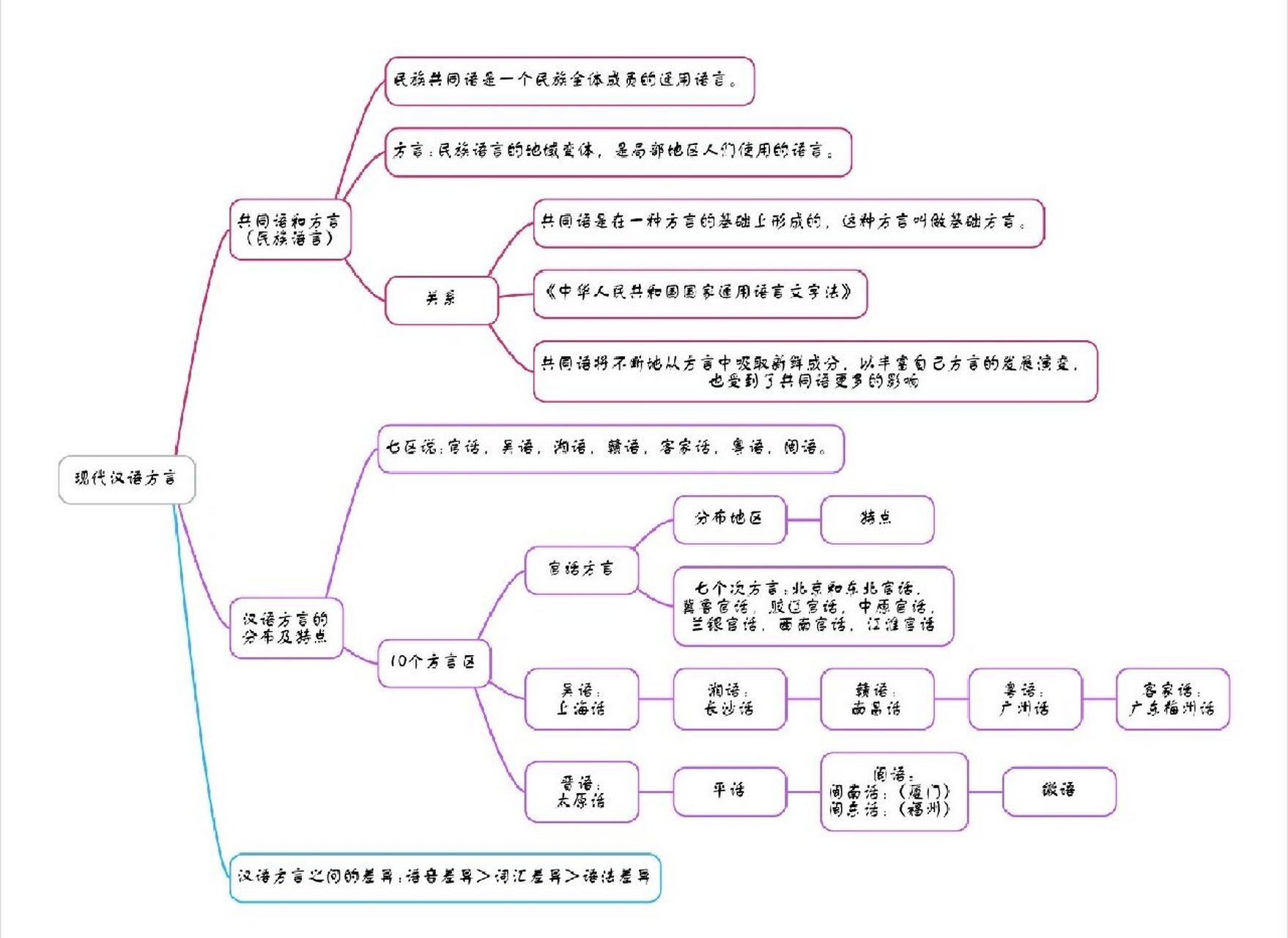
现代汉语框架图来啦!
图片尺寸1758x1280
现代汉语框架图可以这样做
图片尺寸861x1012
现代汉语全书梳理详细框架🥰🥰🥰
图片尺寸1080x1439
高等教育 文学 现代汉语句法成分ppt 第五章 语 法 用框式图解法分析
图片尺寸1080x675
现代汉语—单句思维导图来啦…… 学完一章之后,总结很重要,特别是现
图片尺寸918x1280
现代汉语句子成分划分#语文学习 #电子版 #资料 - 抖音
图片尺寸1192x1684
现代汉语框架图背诵大集合
图片尺寸851x983
初中语文现代汉语语法ppt教学课件68页
图片尺寸1080x1439
现代汉语大纲框架思维导图
图片尺寸1208x980
现代汉语思维导图知识框架,词汇篇 有点多就不一一展开了,想要免费找
图片尺寸1706x1391
现代汉语语法部分题库短语分析层次分析
图片尺寸1080x1439
现代汉语短语结构类型
图片尺寸1080x1441
中考语文复习_现代汉语语法精讲课件答案ppt
图片尺寸1080x810
现代汉语思维导图词汇篇
图片尺寸1061x1482
东北师范大学文学考研现代汉语ppt
图片尺寸1080x798
现代汉语语法知识梳理.ppt
图片尺寸1152x864