甲亢突眼最佳治疗方案

甲亢突眼健康宣教
图片尺寸920x1302
新闻】我
图片尺寸640x769
甲亢的治疗方法
图片尺寸920x1303
甲亢的三种治疗方法_甲亢_甲亢治疗方式 - 好大夫在线
图片尺寸640x726
甲亢患者出现轻微突眼怎么治疗好
图片尺寸1080x1383
甲亢突眼不用怕,找对原因,一击即中#甲状腺
图片尺寸720x1280
敏使朗甲磺酸倍他司汀片6mg30片
图片尺寸790x1137
近期甲亢突眼患者治疗对照照片
图片尺寸664x680
甲状腺眼病的一般治疗原则_甲状腺_眼部_甲亢_运动_医疗健康_医疗健康
图片尺寸1080x540
近期甲亢突眼患者治疗对照照片
图片尺寸1035x800
近期甲亢突眼患者治疗对照照片
图片尺寸977x488
甲亢突眼_治疗方式_缓解方法 - 好大夫在线
图片尺寸800x481
甲亢如何治疗
图片尺寸920x1302
甲亢突眼危害杭州甲康医院
图片尺寸1080x1244
重症甲亢突眼怎么治疗?
图片尺寸254x269
甲亢突眼往往和以下7种因素有关,如果占的越多,突眼就会越严重.
图片尺寸720x1280
甲亢突眼手术术后
图片尺寸1080x1439
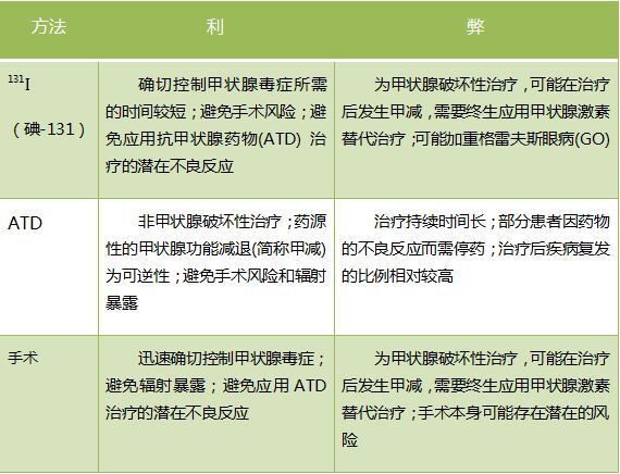
格雷夫斯甲亢的临床表现和治疗
图片尺寸570x436
突眼矫正术后_甲亢_减压_泪沟_眼袋_突眼手术甲亢突眼手术眼眶减压_美
图片尺寸1080x1439
治疗甲亢,口服一杯药水就可,真的吗?
图片尺寸640x386