甲减病因

甲减患者"不典型症状",很多医生都说不清原因,这次搞明白了!
图片尺寸1541x1280
搜索-中国科普网
图片尺寸500x471
6%,甲减(甲状腺功能减退症)的患病率约为6.5%,甲亢(甲状腺
图片尺寸1290x698
甲减的危害不只是发胖,乏力,这些危害要注意.
图片尺寸1680x1280
特别怕冷当心患上甲减
图片尺寸400x880
【东方医学情报站】带你一图读懂——第177期:诊治甲状腺功能减退症!
图片尺寸639x4187
吉大一院王培松分享一文掌握甲减诊治的五大要点
图片尺寸579x531
甲减 是甲状腺功能减退症的简称,是由多种病因引起的甲状腺激素合成
图片尺寸514x265
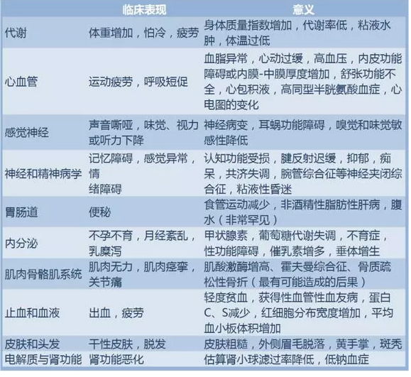
一图读懂丨甲减从头到尾的并
图片尺寸560x720
甲减是怎么引起的
图片尺寸1254x692
西安甲康甲状腺医院李卓胥医生带你认识甲减的10大症状5大体征
图片尺寸959x1220
护甲爱健康平安在行动
图片尺寸1080x611
一文读懂指甲变黑的秘密
图片尺寸621x1088
多喝牛奶对甲减好医生若想甲状腺稳定下来或要记住3不碰
图片尺寸640x507
甲减的相关知识 - 好大夫在线
图片尺寸1077x1578
甲减病人的饮食必须注意以下几点
图片尺寸960x1450
甲亢与甲减有什么不同
图片尺寸640x399
甲减的治疗:甲减的治疗应从病因入手,才能彻底治愈.
图片尺寸1000x643
太阳雨的美篇
图片尺寸1242x1558
回复【甲减】获取甲减危害,饮食,治疗,生活等方面知识!
图片尺寸640x1655