甲硝唑片治妇科病用法

金方甲硝唑阴道泡腾片14片 滴虫性阴道炎 混合感染 2盒装
图片尺寸790x1082
甲硝唑片--药品|价格|片剂|药品说明书|包装|处方药|生产厂家|用法
图片尺寸800x2915
甲硝唑片说明书
图片尺寸586x2126
华意甲硝唑片02g100片
图片尺寸500x500
科伦甲硝唑片02g21片盒
图片尺寸800x800
郑环 甲硝唑片
图片尺寸1000x1000
甲硝唑片--药品|价格|片剂|药品说明书|包装|处方药|生产厂家|用法
图片尺寸659x2173
爱弥尔甲硝唑阴道泡腾片14片 妇科病厌氧菌阴道病 滴虫性阴道炎混合
图片尺寸800x800
东信爱弥儿甲硝唑泡腾片14片滴虫霉菌细菌性外阴妇科瘙痒带下量多质稀
图片尺寸790x842
甲硝唑片--药品|价格|片剂|药品说明书|包装|处方药|生产厂家|用法
图片尺寸541x1805
甲硝唑片说明书10页docx下载
图片尺寸800x1132
信谊 甲硝唑片 0.2g*100s_其他_更多药品_中西药品_河南好药师大药房
图片尺寸800x800
中西药品 妇科用药 甲硝唑阴道泡腾片(爱弥尔)
图片尺寸1000x1000
甲硝唑片
图片尺寸800x800
佳茵是什么?
图片尺寸790x892
本品适用于各种癣病的治疗,包括头癣,须癣,体癣,股癣,足癣和甲癣.
图片尺寸1000x1000
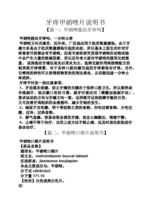
牙疼甲硝唑片说明书 【篇一:甲硝唑能治牙疼吗】 甲硝唑能治牙疼吗,一
图片尺寸496x702
小姨是妇科医生用这些治好了我的妇科炎症
图片尺寸1080x1440
尼美欣 甲硝唑阴道凝胶 5g:37.5mg*2支
图片尺寸790x1200
鑫字牌 妇炎康片0.25g*100片炎慢性盆腔理气 gh 6盒
图片尺寸790x1148