电弧打火机电路图

diy逆变升压等离子电弧打火机可以点烟点火熔锡
图片尺寸640x519
拆一个双电弧打火机附diy电路图
图片尺寸956x680
cn206310535u_一种电弧可调节的充电打火机有效
图片尺寸2399x1308
一千五百伏的高压击穿空气,产生高热量点燃物品,电弧打火机原理
图片尺寸529x368
掌握高压电教你做一个超酷的等离子电弧打火机可便携充电哟
图片尺寸1625x878
一种电弧打火电路的制作方法与工艺
图片尺寸1000x395
一种电弧打火机的制作方法
图片尺寸510x311
一种电弧打火电路制造技术,电弧打火机电路图专利_技高网
图片尺寸1000x412
掌握高压电教你做一个超酷的等离子电弧打火机可便携充电哟
图片尺寸1250x1004
散件逆变升压高压发生器电弧点烟打点火机15kvdiy套件
图片尺寸800x800
高压包选购指南
图片尺寸487x294
电子点火系统的认知_挂云帆
图片尺寸397x217
掌握高压电教你做一个超酷的等离子电弧打火机可便携充电哟
图片尺寸1375x879
国家点火装置-国家点火装置,国家,点火,装置
图片尺寸500x330
第5节 点火系的故障诊断技术ppt
图片尺寸1080x810
浅析日系德系点火线圈控制电路
图片尺寸852x690
自认为还算理想的火花穿孔机
图片尺寸960x718
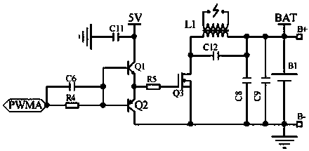
一种它激式lc谐振脉宽调制电弧打火机
图片尺寸440x215
为啥打火机里没有电池也能产生电弧
图片尺寸600x430
cn2139660y_打火机的电子点火装置失效
图片尺寸800x1230